トラス300
- Digital400 JPY



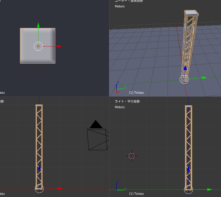
3Dモデリングデーター素材 トラス300 レンダリングイメージはBlenderを使用しており比較的低ポリゴンで制作しています。ゲームやCGオブジェとして使用します。OBJ形式ですので大きさや表面材質はご自身で設定する必要があります。 データー内容 *OBJ形式 △2536 *カラーテクスチャ2種 1024 *使用環境 OBJ形式が読み込み可能であればどの3Dソフトでも使用可能な様に制作しています。OBJ形式は通常インポートエクスポートの項目から読み込みとなります。 詳細な表面材質設定や大きさはご自分で調整して頂く必要があります。比較的ローポリ設計ですので3Dソフトによって(通称)ポリゴンのスムーズ角の調整が必要な場合があります。 *読み込み時の注意点 当データーBlenderで制作しております。 他のソフトで読み込む場合、3Dソフトの軸方向は互換性がありませんのでxyz軸方向の方向を指定する必要があります 。読み込み時、通常ダイアログボックスが表示されますので方向指定できます。どの3Dソフトのデーターかと記述があれBlenderを選択してください。ソフトが自動で軸方向を調整してくれるソフトもあります。詳細は3Dソフトのマニュアルをご覧ください。3Dソフトによってはテクスチャのみ上下左右逆になる場合、ご自身で調整して頂く必要があります。(ペイントツールで回転、反転等) *使用条件 再配布は禁止します。配布以外でしたら無償有償問わず、ご自由にお使い頂けます。(報告、表示は不要) *万一このデーターの使用による損害が発生した場合、販売者、制作者はいかなる賠償責任を負わない事とします。なお使用に関しては、日本法に準拠し、これにしたがって解釈されるものとします。 ご不明な点がございましたらお問い合わせください。


