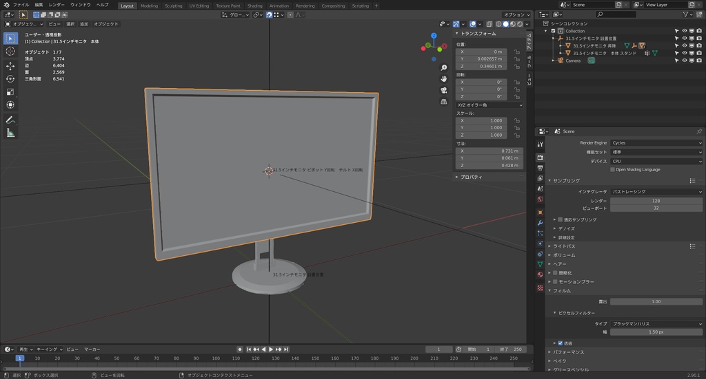
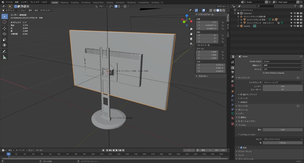
可憐の31.5インチモニタ 線画用
- 個人 買い切りDigital1,500 JPY
- 法人 買い切りDigital5,000 JPY





***
可憐の31.5インチモニタ 線画用
Blender2.9のfreestyleで線画を作れる3Dモデル(.blendファイル)です。 ほかのモデルと組み合わせるときは blendファイルからアペンドして設置して利用してください。
利用規約
この3Dモデルを購入された方は利用規約を理解し、同意したことになります。 利用規約が理解できない、同意できない場合は購入しないでください。 この3Dモデルを購入された方は それぞれのプランの内容に従い、 後記する禁止事項に該当しない範囲で、 購入した3Dモデルをそのまま、または メッシュを編集して3Dモデルを改造したもの、 テクスチャやマテリアル、シェイプキーを設定したものを利用して、 漫画やイラスト、動画などで使う 線画・画像を制作したり、 トレースや下書きなどに利用したり、 3Dモデルをゲームに組み込んだりして利用することができます。 商用非商用どちらでも利用できます。
それぞれのプランの内容とその価格
*個人 買い切り:1500円 この3Dモデルの購入者のみが 禁止事項に該当しない範囲で特に制限なく購入した3Dモデルを利用できます。 *法人 買い切り:5000円 この3Dモデルを購入した法人のみで、その法人によって制作される作品にかぎり、 禁止事項に該当しない範囲で特に制限なく購入した3Dモデルを利用できます。
禁止事項
どのプランにおいても、 この3Dモデルの購入された方と利用を許可された方以外が、 この3Dモデルをそのままの状態、一部を利用したもの、改造したものを、 配布、販売したり、納品したり、ダウンロードできる状態にすることは禁止です。 それぞれのプランを逸脱した3Dモデルの利用も禁止です。 この3Dモデルの利用者は、こちらが3Dモデルの購入の記録を開示するように求めた場合、 明示的な手段でそれに応じなければなりません。 その際この3Dモデルの利用者の利用規約に反する行いが判明した場合、 利用の実態に沿った商品の購入を行わないといけません。 またこの3Dモデルを利用することで発生したトラブルや損失、損害に対して、 この3Dモデルの製作者は責任を負いません。 この3Dモデルの利用は購入者の責任において行ってください。 この3Dモデルを利用した作品で、 クレジットを行うスペースがある場合は 3Dモデル:可憐 などのような クレジットを行ってください。 以上、利用規約でした。




