【無料DL可】自作ドローンのハードウェア設計データ(FreeCAD, KiCad)
- 無料ダウンロードDigital0 JPY
- 投げ銭用Digital500 JPY






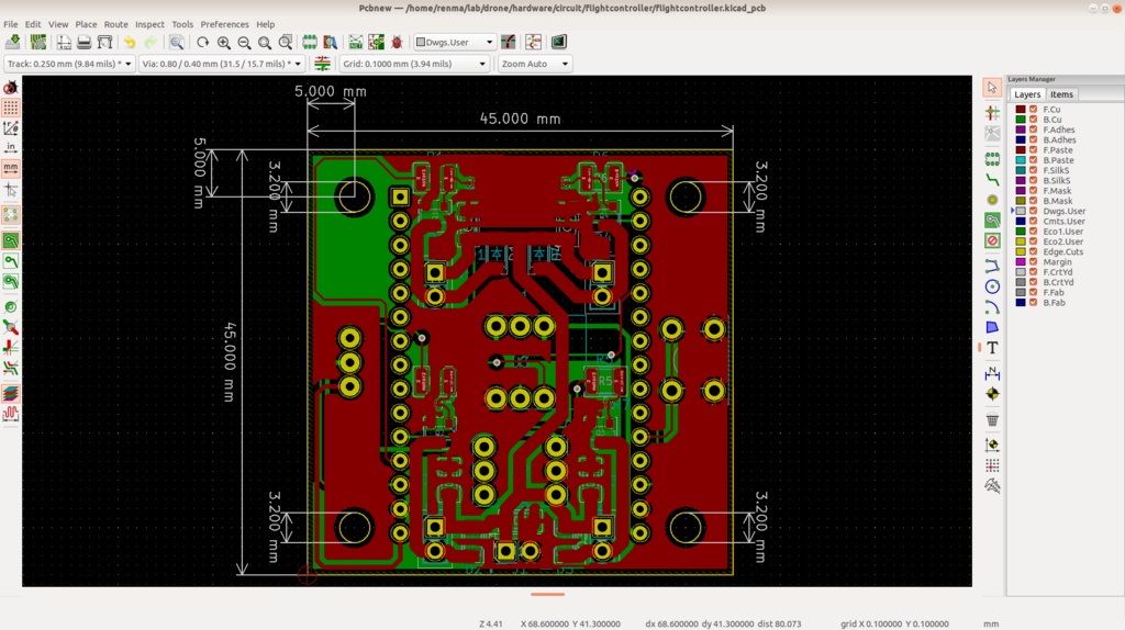
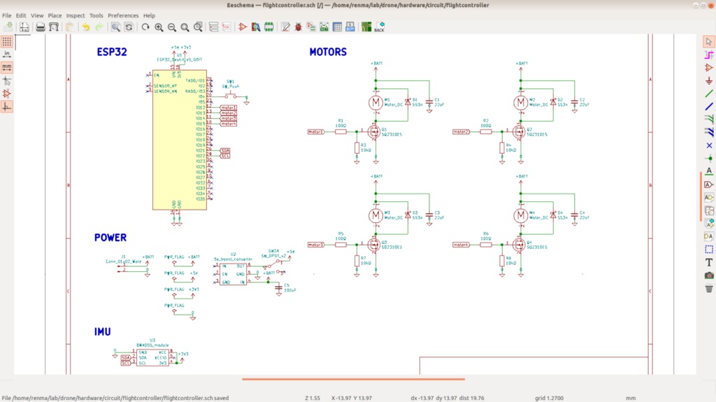
ドローンのハードウェアの設計データです。詳細は以下の記事や動画をご覧いただければと思います! ※基板やフレームの発送は行っておりません。 ■動画 https://www.youtube.com/watch?v=eZFfyyuAtdw ■まとめ記事 1. How to make a drone?:自作ドローンまとめ記事 https://www.remma.net/?p=3537 2. 自作ドローンの設計データ、公開します! https://www.remma.net/?p=3543 ■免責事項 PCB や 3D プリントの発注や実験を行う際は、自己責任でお願いいたします。本サイトのデータを元に発注した基板やフレームに不備があったり、ドローンの飛行実験をしている際に万が一怪我をされたりしても、私としては責任を負いかねますので、ご了承ください。 ■コメント 無料ダウンロードしていただいて大丈夫ですが、投げ銭(500円〜)していただけると今後の活動のはげみになるのでうれしいです!





