【3D素材】路地裏アセット クリスタの作例付き【Blender】
- Digital1,000 JPY
















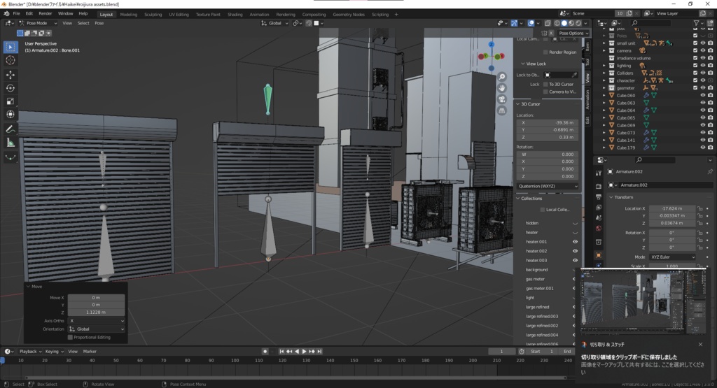
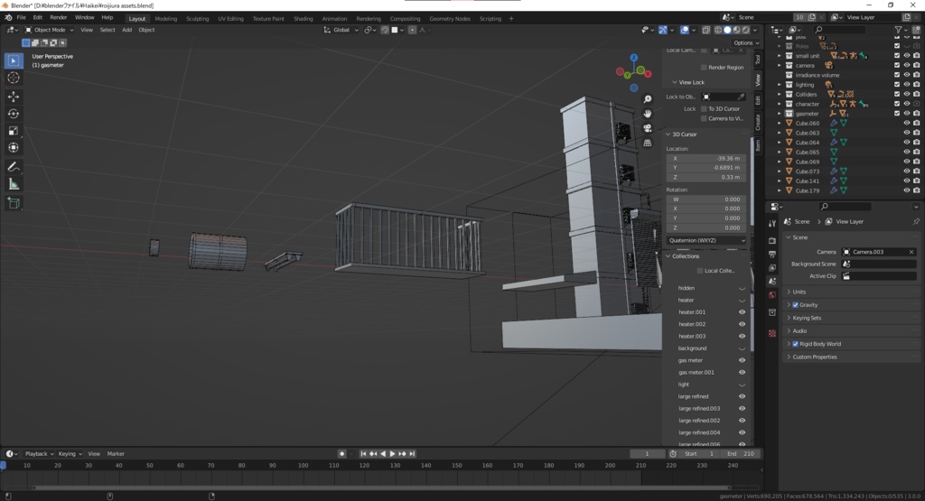
路地裏のイラスト作成に使用した路地裏アセットです. blenderで作ってblenderでレンダリング(Cycles)でレンダリングしたものをクリスタに取り込んで作ったイラストのclipファイルも含みます. だいたいどんな感じなのかは動画のほうがわかりやすいと思うので Youtubeを参考にしてください! 特に給湯器,ガスメーターはこだわりを持って作ったお気に入りです(画像2,3枚目). 他にもわからないところがあればお気軽にコメントください. 【内容物】 路地裏アセット(blendファイル) 作例(clipファイル) 利用規約は下記をご参照ください.
利用規約
非商用・商用利用可能. 改変自由. クレジット等,報告は必要ありませんがあると嬉しかったりします. 本データの配布は禁止します.















