カードゲーム『私のために争わないでっ!』"Please don't fight over me!"
Physical (worldwide shipping)
- Ships within 7 daysShips by Anshin-BOOTH-PackPhysical (direct)2,000 JPY
Physical (ship to Japan)
- Ships within 7 daysShips by Anshin-BOOTH-PackPhysical (direct)2,000 JPY








プレイ人数:3~4人 / プレイ時間:約10分 Players : 3 - 4 / Duration : app.10 min. サイズ(size):10×7.3×3cm カード枚数(Number of cards):53 cards Game Design: Shinichi Kojima Card Illustration: Kinokomania
『ちょっと待った!』で奪い合え!!
最大4人でヒロイン姫星夢乃を奪い合うカードゲーム。 ゲームの終わりを告げる夢乃の『告白』が訪れる前にできるだけ得点を稼ごう。 ライバルのチャンスには「ちょっと待った!」で乱入して潰しにかかれ! ただし、ライバルの手札がなくなるのを待ってじっくり攻める作戦もあり。 いま、争うか? 未来に賭けるか? 勝負の時を見極めるカードゲーム。 Which one would you bet on? Imminent Opportunity or Future Possibilities? A card game about when to fight.
概要 overview
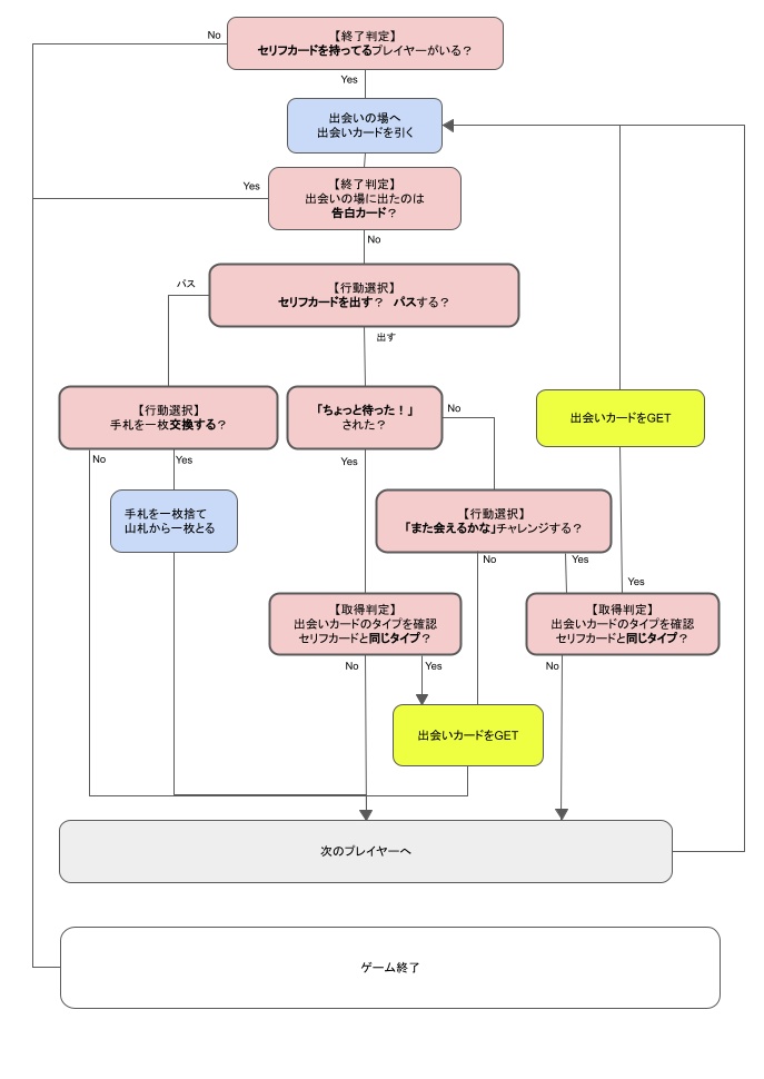
プレイ人数 3~4人 / プレイ時間 約10分 Players : 3 - 4 / Duration : app.10 min. ・手番のプレイヤーは手札の【セリフカード】と引き換えに、場に出た【出会いカード】の取得して得点獲得を目指す。両カードに記された時間が同じ場合のみ引き換えることができる。 ・手番でないプレイヤーであっても、もし同じ時間が記されたカードが手札にあれば「ちょっと待った」と宣言して場に出し手番プレイヤーと【出会いカード】取得バトルを開始することがでる。その勝者は「出会いカード」の裏面に記されたカードを出したプレイヤー。 ・出会いカードは、記された時間ごとに点数と枚数が違います。朝は枚数が多くて点が低く、放課後は枚数が少なくて点が高い。 ・告白カードが現れるか、全員の手札が無くなったらゲーム終了 ・取得した出会いカードの合計得点が高いプレイヤーが勝利 * You get the Encounter Card in exchange for the Dialogue Card in your hand. * The game ends when a Love Confession Card appears or when everyone's hand runs out of cards. * The player with the highest total points of got Encounter Cards wins.
ストーリー Story
私の名前は姫星夢乃。1975年生まれの女子高生。でも最近、朝も昼も放課後も、いろんなイケメン男子から声をかけられてドキドキが止まらないの。ああっ、私のために争わないでっ! My name is Yumeno Himehoshi, a high school girl born in 1975. But lately, I can't stop getting nervous because of all the handsome boys who come up to me in the morning, at lunchtime and after school. Oh, please don't fight over me!
ポイント The point of the game
・必ず「次の出会いカード」を確認しよう ・【朝】はチャンスが多いが得点が低い。【放課後】はチャンスが少ないが高得点。 ・「ちょっと待った!」はライバルのチャンスをつぶすが自分の手札を減らす。じっと待って未来のチャンスを待つのも戦略。ただし、もたもたしていると夢乃が「告白」してゲームが終了してしまう *You should always check the next card. * Morning has many chances but low scores. After school has few chances but high scores. * You can wait for your chance without "Wait a minute!", but if you wait too long, Yumeno will make a confession of love to others and the game will end.
link
【web】 https://sites.google.com/view/pleasedonotfightoverme/ 【ゲームマーケット】 ゲーム紹介ページ https://gamemarket.jp/game/179413/








