クラブ-スピーカー4(cs3oファイル)
- Digital100 JPY
 





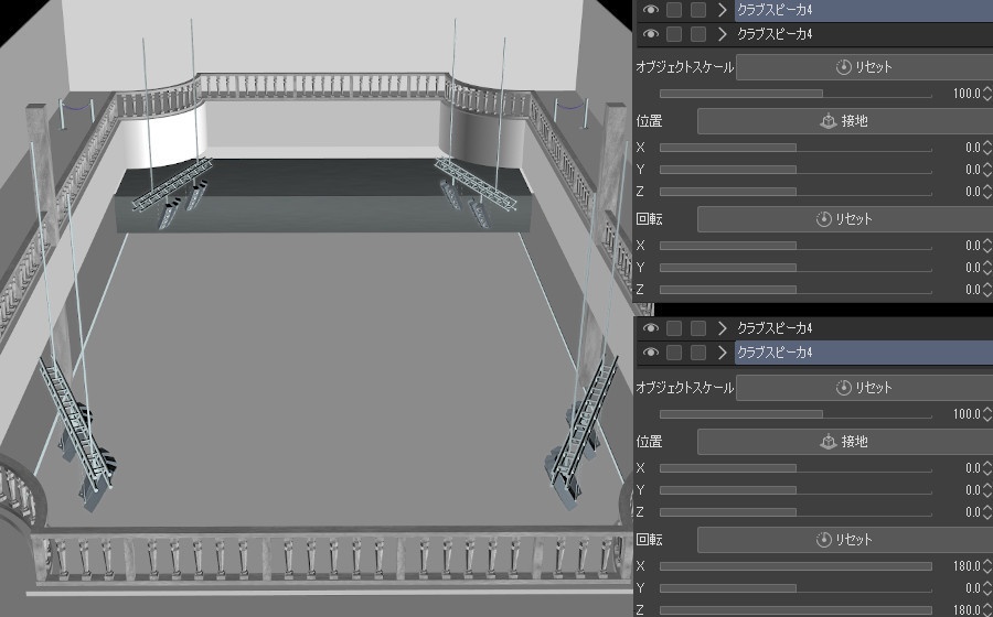
※ cs3o形式に更新しました(24.09.19) Clip Studioで使用できる 3Dデータです。 クラブのフロア部分を3Dデータにしました。当ショップでパーツ毎に公開しています。こちらは天井から吊り下げる2機並んだスピーカーです。左右セットです。 X軸から22.5度斜めのトラスに2機づつ取り付けられています。トラスの長さは5.72m、トラス上端からスピーカー下端まで1.69mを想定しています。高さは可動プリセットを選んで調整できます。フロアからスピーカー下端までの距離が約1.6mから約7.1mまで変わる想定です。 ●使用例(画像4) 当ショップで公開中の3Dデータ「クラブ-建物」への配置例です。画像の配置座標を参考にしてください。 (画像5) 当ショップで公開中(一部予定)の3Dデータ「クラブ-建物」、「クラブ-スピーカー1」、「クラブ-スピーカー2」、「クラブ-スピーカー3」、「クラブ-スピーカー4」、「クラブ-サブウーファー」、「クラブ-ライト1」、「クラブ-ライト2」、「クラブ-ミラーボール」、「DJ機材セット」を組み合わせて人物を配置した画像です。
See More




