3DCG【ashtray_glass】卓上灰皿
- Digital300 JPY




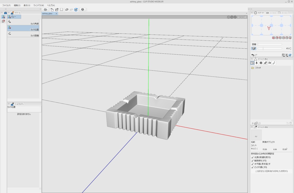
3DCG【ashtray_glass】卓上灰皿 こちらは、応接室などでよく見る卓上灰皿モデルとなります。 ※unityデータについて、、 ガラスマテリアルは作成しておりませんので、別途ガラス反射のマテリアルを設定することでリアルな質感になります。 unityパッケージデータと、FBXデータを梱包しておりますので、unity以外でも使用することが出来ます。 unity packageデータ容量は524KBです。 クリスタ用データ(cs3o/csmo)と、Blenderデータも入っております。 ◆内容物 ポリゴン数(三角):17,464 データ形式(2種類):FBXデータ/unitypackage データ/cs3o/csmo/blend ◆使用条件 再配布禁止 商用・有償・無償、問わずご使用可能です。 著作権の放棄はしておりません。
See More




