RP2040 開発ボード
Physical (worldwide shipping)
- 1枚分のPCB,部品セットShips within 2 daysPhysical (direct)1,000 JPY
- 4枚分のPCB,部品セットShips within 2 daysPhysical (direct)3,000 JPY
- パーツ実装済みPico互換ボード1枚Ships within 2 daysPhysical (direct)2,000 JPY
Physical (ship to Japan)
- 1枚分のPCB,部品セットShips within 2 daysPhysical (direct)1,000 JPY
- 4枚分のPCB,部品セットShips within 2 daysPhysical (direct)3,000 JPY
- パーツ実装済みPico互換ボード1枚Ships within 2 daysPhysical (direct)2,000 JPY




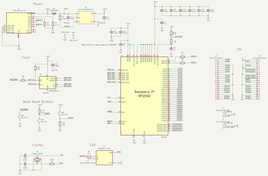
Raspberry Pi Picoとの互換性を考慮したPCBです. 端面スルーホールのため表面実装部品として利用可能です. PCBは黒の1mm厚になります. 部品実装後の寸法は以下のようになります. 長辺 51mm 短辺 21mm 厚さ 4mm 実装に使用する抵抗,キャパシタは0402(1005M)であり,MCUのRP2040は0.4mmピッチになるため,ある程度の実装スキルが求められます. 各パーツリストは以下になります. ※購入時期の在庫によって同性能の別パーツを含むことがあります. R1 0402 1005M 470Ω ERJ2GEJ471X R2,R3 0402 1005M 5.1kΩ ERJ2GEJ512X R4 0402 1005M 100kΩ ERJ2GEJ104X R5 0402 1005M 1Ω ERJ2GEJ1R0X R6 0402 1005M 200Ω ERJ2RKF2000X R7,R8 0402 1005M 27Ω ERJ2RKF27R0X R9,R12 0402 1005M 1kΩ ERJ2GEJ102X R10,R11,R13 0402 1005M 10kΩ ERJ2GEJ103X C1,C2 0402 1005M 10uF GRM155R61A106ME44D C3,C6,C7 0402 1005M 1uF GRM155R61A105KE01D C4,C5,C8,C9,C10,C11,C12,C13,C14 0402 1005M 100nF GRM155R71A104KA01D C15,C16 0402 1005M 27pF GRT1555C1H270JA02D D1 SOD-323 SBD PMEG2010EJ,115 J1 USB4105 KH-TYPE-C-16P SW1,SW2,SW3 SW-SMD_ST-1185S U1 WS2812C-2020 U2 SOIC-8_5.23x5.23mm_P1.27mm W25Q128JVSIQ U3 TSOT-23-5 NCP114BSN330T1G U4 RP2040 Y1 3.20mm x 2.50mm 12MHz NDK NX3225GA-12MHZ-STD-CRG-2




