総選挙分析2022 Stage for Cinderella GroupD 速報版
- Digital200 JPY





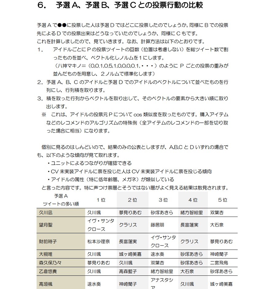
総選挙分析2022 総選挙分析シリーズ6年目の第9弾です。 アイドルマスターシンデレラガールズで開催された、Cinderella for Stage 予選D(Group D)の投票行動を、Twitterを使い分析。 TwitterAPIを使った最後の分析本です。 投票ツイートからの順位推定、枠別の投票状況の集計を実施。 また、Twitterデータから収集し推定した担当推定の結果から どの担当がどのアイドルに投票したか、逆にアイドルに投票したPは誰担当だったのか等の担当ごとの投票行動を分析。 併せて、予選A、予選B、予選Cと予選Dとの投票行動の推移を分析、どのような投票先の組み合わせになったのかも計算しています。 あくまで速報版としての頒布です。 分析もレイアウトも最低限です。 本書の内容は、後日取りまとめて別の本として発行する可能性があります。 ご質問や指摘がありましたらTwitterまでお気軽にどうぞ。
See More




