LEDテスター(プリント基板、組み立てキット)
Physical (worldwide shipping)
- 基板のみShips within 30 daysPhysical (direct)300 JPY
Physical (ship to Japan)
- 基板のみShips within 30 daysPhysical (direct)300 JPY
- 組み立てキット(電源アダプタ無し)Ships within 30 daysOut of StockPhysical (direct)1,600 JPY








LEDテスターはLEDの電流値とVf(順方向電圧)を測定する装置です。LEDにどのくらいの電流を流したらどのくらい明るさになるかを手軽に確認できます。また、そのときのVfと、5Vあるいは3.3Vで光らせる場合の直列抵抗の値も表示します。 LEDに流したい電流値から抵抗値を導く有名な式 R=(Vcc-Vf)/Iがありますが、そもそも、どのくらいの電流でどれだけ明るくなるかを知らないと意味がありません。LEDテスターを使えば、実際にLEDが光るところを見ながら、直感的に電流を決められます。 作者(uchan)は実際にこのLEDテスターを活用しています。正直、こんなに役立つとは思っていませんでした。LEDに接続する抵抗値を決めるのに大変便利です。
仕組み
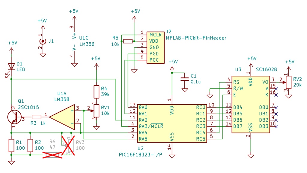
オペアンプ(LM358N)による定電流制御でLEDを光らせ、電流値と順方向電圧を測定します。商品写真の1番目は白色LEDに0.5mAを流したときの様子です。LEDの順方向電圧Vf(2.57V)、5V電源で光らせる場合の抵抗値(4860Ω)、3.3V電源で光らせる場合の抵抗値(1460Ω)が表示されています。 オペアンプの+入力に与える電圧で電流を設定します。X(V)を与えたとき、LEDの電流はX/50(A)です。オペアンプの仮想短絡によりR1の電圧(これは-入力の電圧と等しい)と+入力の電圧が等しくなるからです。R1とR2は並列接続ですから合成抵抗値は50(Ω)であり、電流はX/50と計算されるわけです。Xの値は大体0~1Vの範囲となるため、本LEDテスターで流せる電流は0~20mAです。
組み立て
3つだけチップ部品がありますが、それらは1608Mサイズの抵抗とコンデンサなので、難易度はそれほど高くありません。その他の部品はスルーホール部品です。 部品表と回路図を参考に半田付けしてください。背の低い部品から取り付けるのがおすすめです。PIC16F18323には制御プログラムを書き込んでありますので、組み立てるだけで使えます。 制御プログラムの最新版はhttps://github.com/uchan-nos/eleclab/tree/main/led_testerで公開しています。プログラムのビルドにはMPLAB Xを使います。プログラムの書き込みはPICマイコンを基板に取り付けたまま、PICkitやMPLAB ICDで行います。 組み立てキットには1×2のピンソケットが2つ付属します。1つはD1のスルーホールへはんだ付け、もう1つはそのソケットに挿して使う想定です。1つのピンソケットの挿抜耐久回数が50回とすると、2つ重ねることで2500回に寿命を伸ばせる計算です。
電源について
本商品はDCジャックに5V電源を接続してご使用ください。内径2.1mm外径5.5mm、極性は中+のDCジャックです。消費電流は最大23mA程度です。 ACアダプタの代わりにUSBから電源を取るアダプタをご用意しています→「USB-DC変換ケーブル1.8m(キット、完成品)」https://uchan.booth.pm/items/6600406 LEDテスターと同時購入の場合、まとめて発送しますので送料は1回分です。
部品表
「基板のみ」商品には次の部品が含まれます。 ・基板 X86-LEDTESTER1-1 ・C1 チップ積層セラミックコンデンサ 0.1μF 1608Mサイズ ・R3 チップ抵抗 1kΩ 1608Mサイズ ・R5 チップ抵抗 10kΩ 1608Mサイズ 「組み立てキット(電源アダプタ無し)」には次の部品が含まれます。 ・基板 X86-LEDTESTER1-1 ・C1 チップ積層セラミックコンデンサ 0.1μF 1608Mサイズ ・R1, R2 金属被膜抵抗 100Ω±1% ・R3 チップ抵抗 1kΩ 1608Mサイズ ・R4 炭素皮膜抵抗 39kΩ ・R5 チップ抵抗 10kΩ 1608Mサイズ ・RV1 基板取付用ボリューム 10kΩ RK09D117000B ・ボリューム用つまみ S-42 ・RV2 半固定抵抗 20kΩ ・J1 2.1mm標準DCジャック MJ-179PH ・J2 ピンヘッダ1×5 ・D1 ピンソケット1×2 ・Q1 NPNトランジスタ 2SC1815 ・U1 単電源オペアンプ LM358N ・U2 制御用マイコン PIC16F18323 ・U3 キャラクタ液晶表示器 SC1602BS*B-XA-GB-K ・ICソケット(PIC16F18323用) ・ピンソケット1×2(D1のソケットへ取り付ける用) ・ピンヘッダ1×5、ピンソケット1×5(キャラクタ液晶固定用) 「組み立てキット(電源アダプタ有り)」には、上記の部品に加えて5V2Aの電源アダプタが付属します。電源アダプタ付きバージョンは https://uchan.booth.pm/items/6576278 に掲載しています。
- 1 left in stock700 JPY
- 1 left in stock4,000 JPY~








