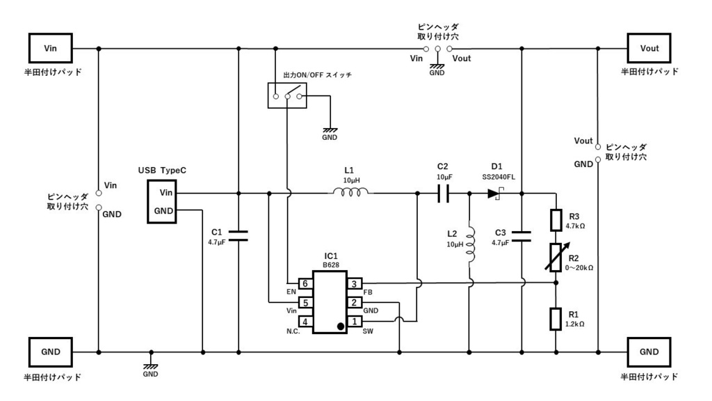
最大出力13V 昇降圧DCDCコンバータ(IC:B628) ver1.0
Physical (worldwide shipping)
- 最大出力13V 昇降圧DCDCコンバータ(IC:B628) ver1.0Ships within 7 daysPhysical (direct)1,800 JPY
Physical (ship to Japan)/ Digital Download
- 取扱説明書(無料)Digital0 JPY
- 最大出力13V 昇降圧DCDCコンバータ(IC:B628) ver1.0Ships within 7 daysPhysical (direct)1,800 JPY






◆特徴◆ ・本製品は手動、マイナスドライバーで出力電圧を調整可能な、 昇降圧DCDCコンバータ基板(SEPIC型)です。 ・基板への接続方法はUSB typeC、半田付け、端子台接続、 ピンヘッダに対応しています。 ・可変抵抗の矢印位置から、テスタを用いずに出力電圧を推定できます。 ・基板サイズを小型化にするため、電子部品は両面に対して半田付けされています。 ※端子台以外の部品を実装してお届けします。 端子台は付属していますが、ピンヘッダとピンソケットは付属しておりません。 ・基板上にスイッチを用いて出力をON/OFFできます。 ・基板にはM2のネジ穴が4ヵ所あり、基板の固定が可能です。 実際に使用した動画をYouTubeで公開しています。 ぜひこちらもご覧ください。 https://youtu.be/DiTRJl5FBbU ◆基板の仕様◆ ・出力電圧範囲:3.0 V~13.0 V ・入力電圧範囲:2.0 V~12.0 V ・スイッチング周波数:1.2 MHz ・電力変換効率:86 % (入力電圧 = 5V , 出力電圧 = 12 V , 出力電流 = 300 mA) ・定格出力電力:4.0W ・基板サイズ:縦 = 30 mm、横 = 30 mm、高さ = 13.6 mm 本製品の取扱説明書は無料でダウンロードできます。 少しでも気になった方はぜひ。 ◆出荷に関して◆ 組み立て後、全ての製品に対して出力電圧が最小3V、最大13Vであるかを確認します。端子台を付属品として製品を緩衝材(プチプチ)で梱包して出荷します。1個や2個などの少量の場合は封筒に入れてお届けします。






