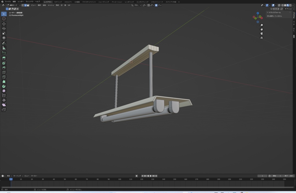
【fbx】 天井からぶらさがっているタイプの蛍光灯
- Digital100 JPY


- 内容 - Fluorecentlight.fbx - 利用規約 - 本モデルを購入(ダウンロード)、または利用・改変した時点で本利用規約に同意したものとします - 利用規約の内容は変更する場合があり、最新のものが適用されます - 本規約は日本語のものが正本であり、翻訳と差異がある場合は常に日本語のものが優先されます - 商業利用、同人誌等、用途を問わずご利用頂けます、また改変も可能です - 本モデルを使用したことにより発生した問題や損失について、作者は一切責任を負わないものとします - 本モデルデータ、改変モデルデータの著作権法上の全ての権利は作者に帰属するものとします - 禁止事項‗NG - 再配布、販売(改変後も不可) - 公序良俗に反する使用 - 政治的、宗教的利用 - 本モデルを貶める目的での使用 - 制作者を騙ること(改変後も不可) - 作者、及び他者に迷惑のかかる使用


