コントローラー改造基盤
- 基盤だけShips within 30 daysOut of StockPhysical (direct)4,000 JPY
- ガーバーファイルとreadme.txtDigital0 JPY






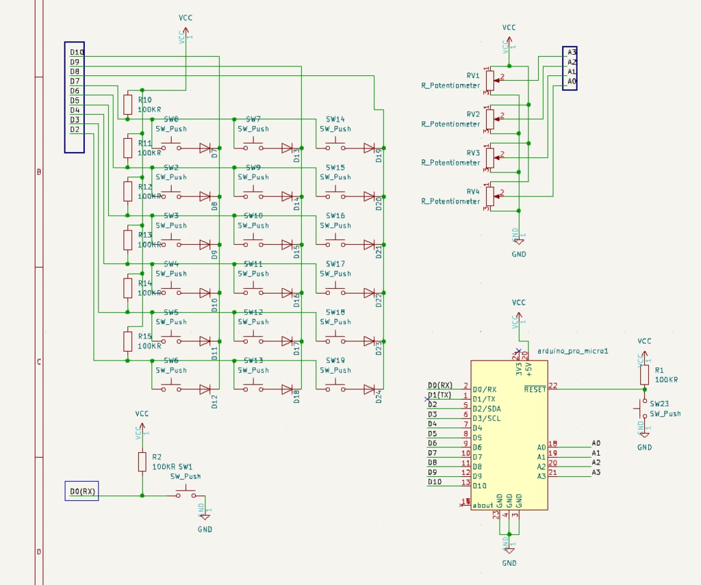
注意!この基盤はwiiクラシックコントローラーProを基準に作りましたが、測定をミスり、誤ったデータで発注したものです。 回路自体は間違っていないので、外付けすれば使えると思います。 データは多少修正したものですが、あくまでボタンの参考に使ってください。 はんだ付けや外装の加工が必要になります。 部品は、秋月電子のコードで、I-06014、R-11798になります。 頑張れば手はんだできます。 これにarduinopromicroを付けると、コントローラー型のキーボードとして使えます。NintendoSwitchControlLibraryを使うとスイッチのコントローラーとして使えます。 ちなみにガーバーファイルというのは基板を発注するのに必要なファイルです。これくらいの基盤ならだいたい5枚900円くらいです。





