EASY PHOTO STUDIO BOX
- Digital300 JPY









Blenderですぐにレンダリングできるスタジオのセットアップファイルです。 ライティング作業を後回しにしたい方にお勧めです。
概要
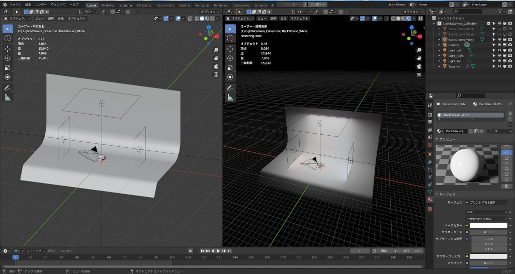
モデリング作業時に軽くレンダリングして確認したいけど照明のセッティングするのが面倒な時など簡単にそれなりに雰囲気のあるレンダリングができる支援ファイルになります。 オブジェクトを配置したらF12キー押すだけです。
内容物
・PhotoStudioBox_A.blend キャラクターモデル用の撮影ボックスになります。 ・PhotoStudioBox_B.blend 小物モデル用の撮影ボックスになります。
利用規約・免責事項
・データの一部、またはすべてに関して権利者に無断で 再配布、転売、レンタル(有償・無償問わず)すること 他人とのデータ交換(トレード)は一切禁止いたします。 ・データの改造・改変行為については利用者の環境に合わせて 自由にカスタマイズしていただいて構いません。 ただしトラブル・不具合・不利益など本データの利用に起因する損害に対し、その責任はすべて利用者が負うものとします。 自己責任・ご判断でご利用下さい。 ・商用利用:可








