【商用可】棚付きL字デスク001
- Digital100 JPY













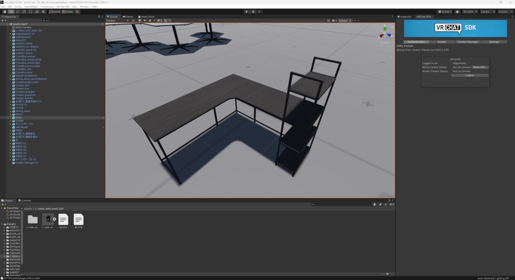
【概要】 棚がついたL字デスクになります。 1415mm × 1400mm × 1235mm テクスチャ含め自作のため、下記の許可事項・禁止事項を守っていただければ、権利関係に関して安心してご利用いただけます。 【使い方】 BlenderやUnity等でFBXファイルをインポートしてご使用ください。 【同梱物】 FBXファイル texture Readme.txt 使い方他.txt
動作確認
【Blender3.6】 インポート可能なことを確認しています。 必要に応じて各種モデリングソフトで使用してください 【クリップスタジオ2.2】 インポート可能なことを確認しています。 【VRCHAT】 Unity上のVRCHAT SDKの「Build & Test」で表示に異常がないことを確認しています。
許可事項
デザイン自体を売りにしてる素材ではないので商用利用可能です。 例として ・イラストやアニメーションの素材として使用するのは可 ・VRChatのワールド素材として使用するのは可 ・トレス素材にするのは可 ・素材をベースに原型がわからなくなる程度に改変して再配布は可 となります。
禁止事項
本素材と利益が競合する利用は禁止です。 また、公序良俗、良識に反する使用は禁止です。 例として ・そのままの状態での再配布不可 ・色変え、小規模の改変で再配布は不可 となります。 権利関係の詳細は下記リンクを参考にしてください。 https://oocflb.info/blog/2022/03/20/1773
See More













