Tundra Breakout Board v2
Physical (worldwide shipping)
- Ships within 3 daysPhysical (direct)1,450 JPY
Physical (ship to Japan)
- Ships within 3 daysPhysical (direct)1,450 JPY




Tundra Trackerの裏面に搭載するIO拡張ボードです。 純正のIOボードやVIVEトラッカーの裏面から取り出せるものと同じ機能を提供します。 (※個人による小規模生産・同人ハードウェア販売です。)
概要
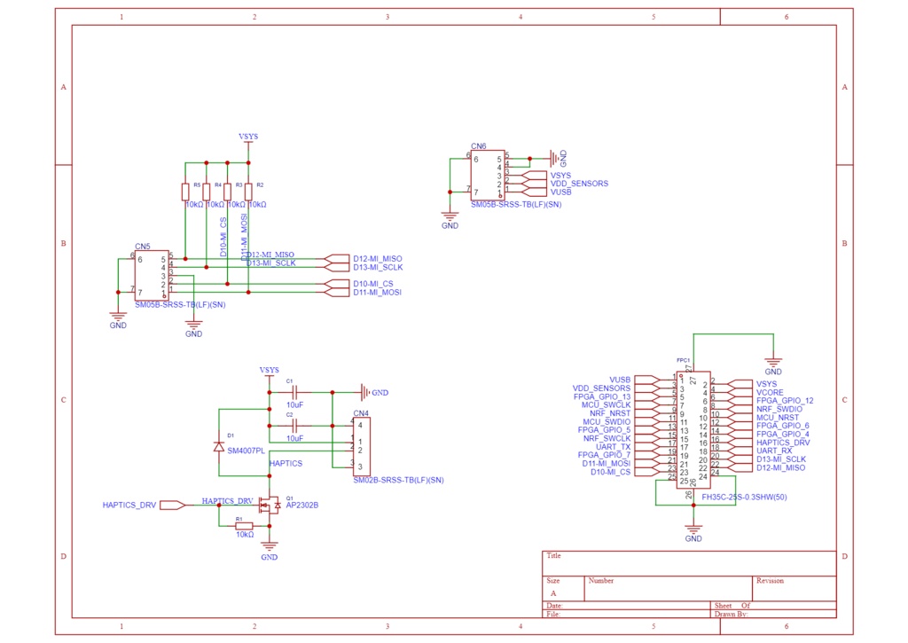
Tundra Trackerの裏面に取り付けて内部から出ているFPCケーブルを接続し、 トリガー、グリップ、メニュー、タッチパッド(親指)のボタン入力や、ハプティクスなどの端子との接続性を提供します。 純正のIOボードと同等機能を提供します。 ハプティクスのモータードライバについても同等です。 ボタン類はVIVE Trackerでは裏面のPogo pinパッドより出せるものと同じであり、 SteamVR上でVIVE Trackerとして同様のボタン配列で扱われます。 回路図は商品画像2枚目をご確認ください。
商品内容
・ Breakout Board v2 本体 1枚 ・ ネジ M1.6 × 4mm 2本 ・ 5pinケーブル 100mm 1本 ・ 取扱説明書
使用方法
別途 Tundra Trackerと接続先部品が必要です。 Tundra Trackerの裏面に取り付けます。 取り付けた状態は商品画像3枚目をご確認ください。 (※ Tundra Tracker本体は付属しません。) SteamVR側の設定方法についてはサポートしません。 バックプレートにはケーブルを通す穴または切り欠きがないため、ドリル等で加工するか、別途用意する必要があります。 純正品のベルト用バックプレートはコネクタが干渉するため使用できません。
対応製品
noja工房さん ( https://noja00.booth.pm/ ) より発売の Tundraトラッカー用外付け追加ボタン ( https://noja00.booth.pm/items/6176393 ) が対応しています。 4ボタン追加するパッドとケーブル、バックプレート用スペーサーがセットになっており、バックプレートを加工することなく取り付けることができます。
ピンアサイン
コントローラーボタンのピンアサインは以下の通りです。 1 - MENU(メニュー) - 青 2 - TRACKPAD(親指) - 緑 3 - GND - 黄 4 - GRIP(グリップ) - 黒 5 - TRIGGER(トリガー) - 赤 他のコネクタやパッドについては回路図をご参照ください。 コネクタは種類は以下の通りです。 コントローラーボタン: JST SH 5pin ハプティクス: JST SH 2pin 電源入出力: JST SH 5pin JST SHコネクタのピッチは 1.0mm、同梱のケーブルはAWG28です。
注意事項
本製品はTundra Labsの公式ドキュメントに記載されている通りにIOコネクタから各ピンの接続を取り出す機能"のみ"を提供します。 ソフトウェアの実装やSteamVR上の機能を保証するものではありません。 誤った接続を行うと本製品とTundra Tracker本体の回路をやコネクタ、筐体など損傷する可能性があります。 これについては一切保証できません。 本製品は接続機器を別途用意または自作できる上級者向けの"工作用素材"です。 電子部品としての案内以外は提供されません。
販売について
(2024/11/5 変更:法人・国外転送サービスの許可) 主に日本国内の方向けに販売しています。 適格請求書・領収書の発行はいたしません。 適格請求書・領収書などが必要となる法人の方はご購入いただけません。 発送の都合上、購入数を6枚に制限していますが、共同購入などで7枚以上必要な方はメッセージからご相談ください。
発送について
(2024/11/5 変更:国外転送・代理購入サービスの許可) 自宅よりクリックポストにて発送します。 発送先は日本国内のみに限ります。 日本国外の方は代理購入サービスをご利用ください。 その場合でも英語でのサポートは受け付けておりません。 日本語でお問い合わせください。
クレジット
このボードは るーにゃさん (@xlwnya https://xlwnya.booth.pm/ ) がPCBデザインして海外の工場にて製造・実装し、 SEF (@seflen) が企画・販売している、同人ハードウェア部品です。 TundraLabs社やIntoFree社とは一切関係ありません。 商品名およびPCB上のシルク印刷にある「v2」とは、るーにゃさんのPCBデザイン上のリビジョンであり、v1は量産していません。 既存の製品の後継機種等ではありません。
更新履歴
2024/9/4 販売開始(初回ロット) 2024/11/5 国外向け代理購入サービスの掲載許可





