ATTiny402 ボタン電池でLチカボード
Physical (worldwide shipping)
- Ships within 4 daysShips by Anshin-BOOTH-PackPhysical (direct)300 JPY
Physical (ship to Japan)
- Ships within 4 daysShips by Anshin-BOOTH-PackPhysical (direct)300 JPY



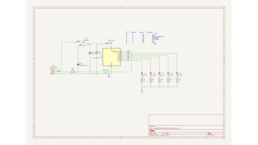
商品説明 この商品に興味を持っていただき、ありがとうございます。 このボードは、Attiny402マイコンを使用してLEDを制御するボードです。プログラムを書き込んだ後は、ボタン電池で動作しますので、マイコンプログラミング初心者の方にもお勧めです。 特徴: プログラムを書き込み後は、CR2032電池でも楽しむことが可能です。 UPDIで書き込みする8ピンのAttiny402マイコンを使用しています。 ご注意: Attiny402マイコンへのプログラム書き込みは、UPDI書き込み方式を採用しています。そのため、USBシリアル変換書き込みが別途必要です。
商品内容
部品実装済み基板本体 CR2032ボタン電池(お試し用) 注意:マイコンへの書き込み機は、付属しておりません。 ArduinoIDEでプログラムで書き込みできますので シリアル変換機器の導入をお願いします。
サンプルコード公開情報
回路図情報やサンプルコードの詳細になります。 購入前に参考にしてください。 https://qiita.com/Utata-neko/items/7af084d8302b1ebffd21



