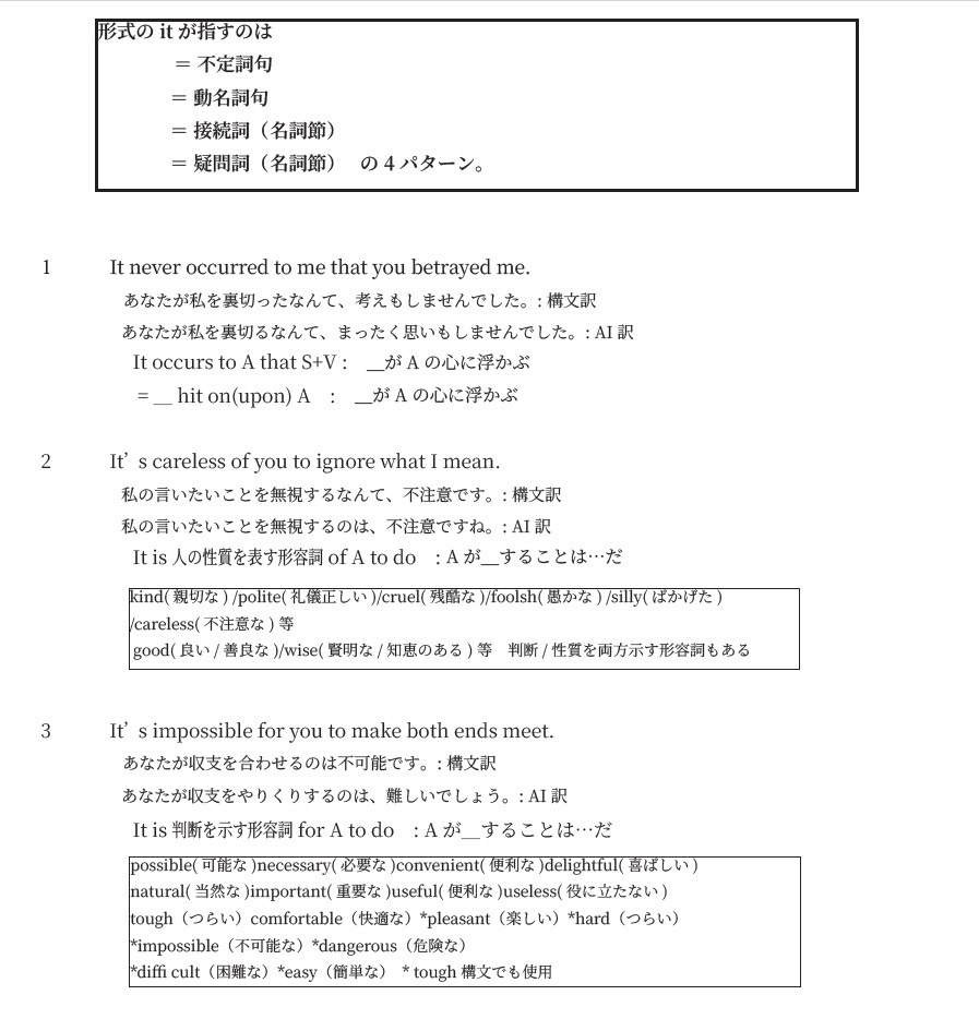
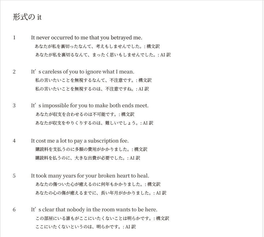
RAVEN 588 構文詳解 ver1.1+例文集+整序英作
- Digital500 JPY




Album RAVEN588の構文詳解テキスト全91ページ
RAVEN588の構文詳解テキスト
🎧 RAVEN588のすべての構文が音楽とともに学べる! YouTube・Spotify・Amazon Musicで配信中のRAVEN588対応、構文完全解説テキスト(ver.1.0)。 全91ページ+例文暗記用の例文集(ver.1.0 / 68ページ)付き! 📘 例文集は構文テキストの末尾に収録されており、通読・復習・暗唱に最適。 ※ただし、「-ing / -ppの形容詞用法の歌」および「部分否定になる形容詞・副詞の歌」内の単語は含まれていません。 📝 訳は二段構え! 構文重視の「構文訳」 英作にも有効な自然な「AI訳」 🧠 重要構文には頻出語句の補足、文法的な詳解も記載。 文法力・構文把握・英作文力をすべて鍛える実用的な一冊! 📎 A4サイズで制作しております。 B5サイズのノートに貼りたい方は、B5縮小印刷でのご利用を推奨します。
See More



