ラバーケモ手制作記
Physical (worldwide shipping)
- 書籍版(B5)Shipping Date (Approx): 2025-06-30Ships within 7 daysPhysical (direct)1,250 JPY
- 書籍・PDFおまとめパックShipping Date (Approx): 2025-06-30Ships within 7 daysPhysical (direct)1,600 JPY
Physical (ship to Japan)/ Digital Download
- ダウンロード版(PDF)Digital1,250 JPY
- 書籍版(B5)Shipping Date (Approx): 2025-06-30Ships within 7 daysPhysical (direct)1,250 JPY
- 書籍・PDFおまとめパックShipping Date (Approx): 2025-06-30Ships within 7 daysPhysical (direct)1,600 JPY





リキッドラテックス(液体天然ゴム)を使った、ラバーケモ手の制作過程を紹介する本です。本書では、以下のような技術を取り扱っております。 ・Blenderを使用した、印刷用3Dモデルの作成 ・光造形3Dプリンターを使ったメス型原型の制作 ・液体シリコーンゴムを使ったオス型の制作 ・石膏メス型の作成 ・リキッドラテックスを使ったケモ手の制作 キャストラテックスのアイテム制作で注意すべき点や失敗した点をまとめました。 ぴたけっと4終了後にBOOTHで配信・通販予定です。在庫切れの場合はご容赦ください。
目次
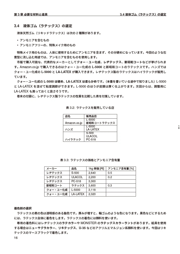
【目次】 - 序文 - 第1章 ラバーケモ手制作の全体像 1.1 製作の狙い 1.2 ケモ手とは 1.3 制作工程 1.4 完成までの工程表と期間 1.5 本書の構成 - 第2章 事前研究ーー前回の制作と先行事例の調査 2.1 2021年の制作の問題点 2.2 ケモ手のデザイン考察 2.3 参考資料の収集方法 2.4 サイズ設定 - 第3章 必要な材料と道具 3.1 光造形(SLA)用のレジンの選択 3.2 シリコーン樹脂の種類と特性 3.3 石膏の選び方 3.4 液体ゴム(ラテックス)の選定 3.5 作業環境の整備 3.6 必要な工具、消耗品一覧 - 第4章 作業安全とリスク管理 4.1 UVレジンの取り扱いについて 4.2 シリコーン樹脂の注意点 4.3 石膏 4.4 保護具の選択と着用 4.5 廃棄物の適切な処理 - 第5章 3Dモデリング 5.1 使用ソフトウェアの選択 5.2 基本形状の作成 5.3 ブーリアンによる型の作成 - 第6章 多段階型の制作 6.1 光造形(SLA)3Dプリンターでの印刷(メス型1号) 6.2 シリコーン型作成(オス型) 6.3 石膏によるメス型2号の作成 - 第7章 リキッドラテックス成形 7.1 リキッドラテックスの特性 7.2 型の清掃 7.3 着色 7.4 流し込み 7.5 脱型 7.6 表面処理と仕上げ - 第8章 完成品の品質評価と改善 8.1 外観 8.2 色 8.3 厚み 8.4 フィット感 8.5 穴 - 第9章 よくある失敗と対処法 9.1 光造形印刷の失敗例 9.2 光造形印刷の品質を上げるコツ 9.3 石膏型のトラブル - 第10章 制作コスト 10.1 材料費の内訳 10.2 設備投資額 10.3 コストダウンの方法 10.4 総括 - 第11章 総括 11.1 従来の課題の改善 11.2 追加で判明した課題 11.3 今後の展望 - 付録A 付録各種材料カタログ - 後書き - 参考文献 - 索引






