Distance Scaler Lite-日本語版
- Digital100 JPY



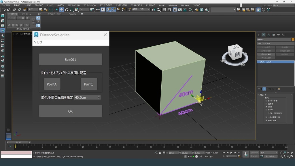
MaxScript「Distance Scaler Lite」- 3ds Max オブジェクトを正確スケーリング! 3ds Maxでのモデリング作業、オブジェクトのサイズ調整で困っていませんか? 「指定した2点間の距離に合わせて、オブジェクトのサイズを変更したい…」 「細かな寸法に合わせて、効率的にモデルを調整したい…」 そんなあなたの悩みを解決するMaxScript、**「Distance Scaler Lite」**が遂に登場です! このツールは、指定した2つのポイント間の距離を基準に、選択したオブジェクトのサイズを驚くほど正確かつ効率的にスケーリングします。あなたの3Dモデリングワークフローを強力にサポートします。
「Distance Scaler Lite」の主な機能
直感的なスケーリング: Point AとPoint Bを設定し、希望の距離を入力するだけで、瞬時にオブジェクトがリサイズされます。 作業効率の大幅アップ: 手作業でのスケール調整にかかる時間を大幅に削減し、ストレスフリーなモデリングを実現します。
動作環境
3dsMax2025で確認済み
免責事項
MaxScriptを使用して発生したトラブル、損失について一切責任は負いません
利用規約
MaxScriptデータをそのまま、もしくはわずかに変更を加えた状態で販売または再配布することは禁止します
title Distance Scaler Lite (ライト版) と Pro版の比較
Distance Scaler Lite (ライト版) 基本的なスケーリング: Point AとPoint B間の距離に基づいてスケーリングできます。 複数オブジェクト対応: 非対応です。 階層オブジェクト対応: 非対応です。 Point 整列ツール: 利用できません。 スケール基点: Point Aのみを基点として選択できます。 Undo 機能: 非対応です。 価格: 100円です。 対応言語: 日本語版と英語版があります。 Distance Scaler Pro (フル機能版) 基本的なスケーリング: Point AとPoint B間の距離に基づいてスケーリングできます。 複数オブジェクト対応: 対応しています。 階層オブジェクト対応: 対応しています。 Point 整列ツール: 利用可能です (X, Y, Z軸、平均値/最大値/最小値でポイントを整列できます)。 スケール基点: Point A、Point B、オブジェクト基点、ワールド原点の4種類から選択可能です。 Undo 機能: 対応しています。 価格: 500円です。 対応言語: 日本語版と英語版があります。
日本語/English
Distance Scaler Pro (Full Version)フル機能版 日本語版: 日本語版 Proの販売ページはこちら: https://kuracg.booth.pm/items/7204562 English : Click here for the English Pro version sales page: https://kuracg.booth.pm/items/7231531 Distance Scaler Lite (Limited Version)機能制限版 日本語版: 日本語版 Liteの販売ページはこちら: https://kuracg.booth.pm/items/7231566 English: Click here for the English Lite version sales page: https://kuracg.booth.pm/items/7231609


