アルカナ・シンフォニクスサプリ【天魔創地】
- 本体などDigital600 JPY
- 便利キットDigital0 JPY







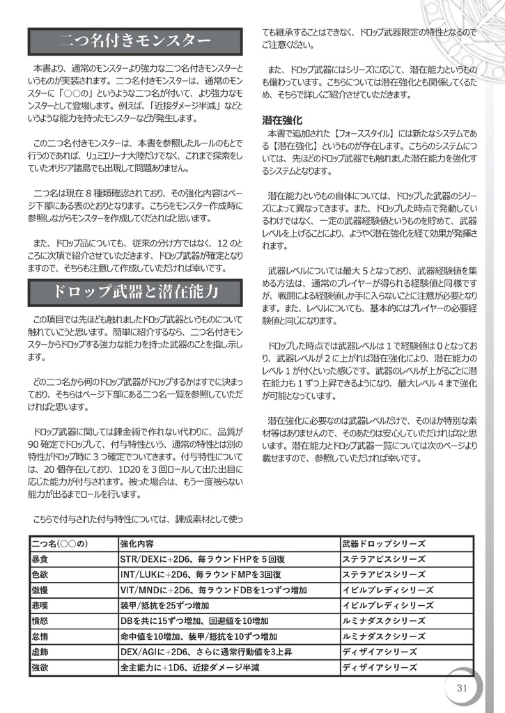
本作はハクスラ調合TRPG『アルカナ・シンフォニクス』の拡張サプリメントとなっています。 新たに追加される舞台である隔絶された大陸、『リュミエリーナ大陸』を舞台として 天使や悪魔、妖精に似た新たな種族たちが暗躍する世界をお楽しみいただけます。 また、追加武器種として鎌・鉄扇・槍などの人気ファンタジー武器を搭載! 新たな強力なモンスターたちも登場! モンスターたちに至っては新たな強化要素である『二つ名』も登場! 『二つ名』それぞれにはモンスターへの強化内容が施されており、 通常よりも強力なモンスターの作成が可能となっています。 その強力なモンスターを倒すことができれば ドロップ限定の武器を手に入れることもできるかもしれません。 また、新システムとして『食事』というものが追加されます。 様々な食料アイテムを使用することで、 ステータス補助を行ったり、探索に役立つようなバフなどが追加されています! 様々な準備を整えて、基礎ルールブックより激しく、煌びやかな冒険へと出かけましょう!
更新内容
2025/09/06 キャラクターシートExcelファイルの不備修正 2025/12/16 調合エクセルの不具合修正
See More






