「現場で通じる バス英語フレーズ集 ver1.0 」 - A4版 + 早見表 -
- Digital990 JPY




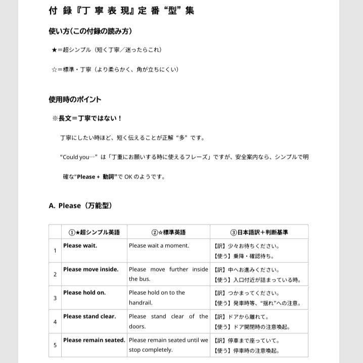
--バス運転士向け--“観光地の路線バス現場” 「現場で通じる バス英語フレーズ集 ver.1.0 (PDF)」/ダウンロード販売 短く・安全に・行き違いを減らす。 指差し+短い英語で、その場をスムーズにするための“現場用フレーズ集”です。 収録形式(表で見やすい) 各フレーズを、次の形で掲載しています。 ・★超短フレーズ(とっさの一言) ・☆標準文(丁寧に伝える言い方) ・日本語訳+使える場面(「いつ使う?」が一目で分かる) 収録内容(場面別) ・第1章:運賃・支払 ・第2章:誤乗車・誤降車防止 ・第3章:遅延・運休・迂回 ・第4章:乗り換え・行き先案内 ・第5章:安全・車内マナー ・付 録:使える定番フレーズ(丁寧表現など) 同梱内容(すべてPDF) ・A4版(35ページ):PC閲覧/印刷向け ・A4 早見表(1枚) :★だけをまとめた“現場用チートシート” ※スマホでの閲覧には、文字サイズやレイアウトが別途編集された 「A4版+(モバイル用)A5版+早見表セット/1,100円」がおすすめ (更新方針) 不適切な表現や改善点があれば、次回以降の改訂にて反映し、より使い やすい資料へ改善していきます。 (免責) 本資料は一般的な例文集です。実際の運用は各事業者・地域のルールに 従って調整してください。



