【Blender 5.1+対応】Stage Maker Pro - 1クリックで超リアルな街並みを自動生成!【時短・自動整列】
- 【通常版】Digital300 JPY
- 【なんか好きだから多めに払うわ版】通常版同様ですDigital500 JPY





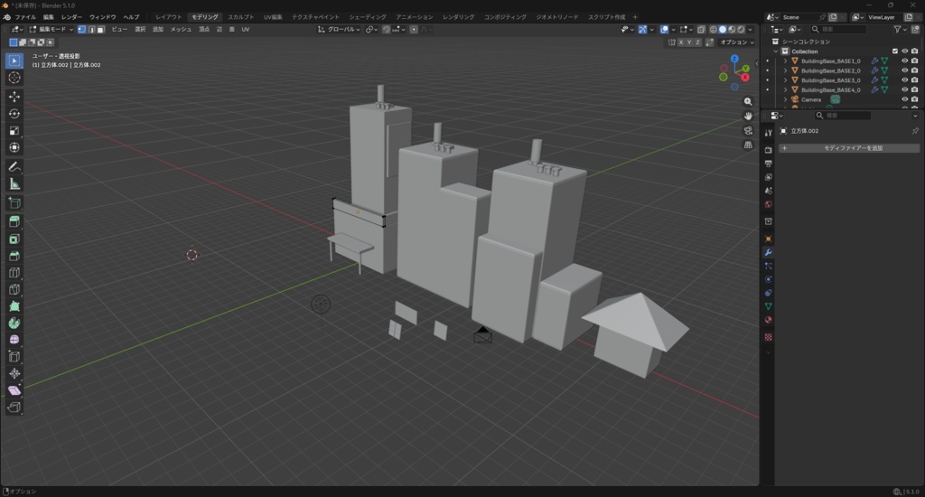
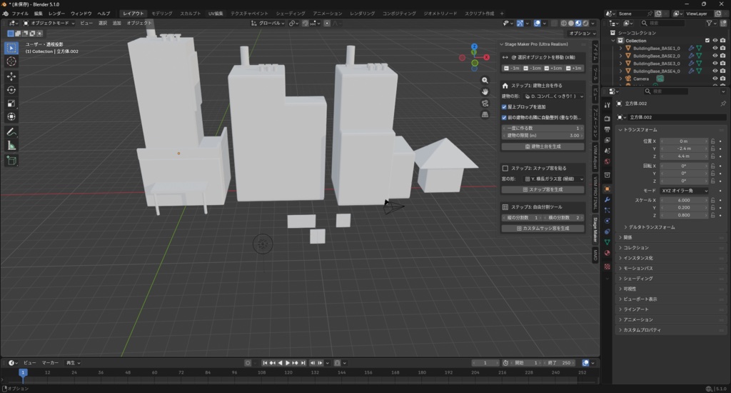
「ビルや家を並べる作業、もう手作業でやるのはやめませんか?」 Blenderでの背景・ステージ制作を圧倒的に時短する、プロ仕様の街並みジェネレーター「Stage Maker Pro」が爆誕!✨ 「B. セットバック型(段差ビル)」には、空中テラスや巨大看板ベース、1階エントランス(庇と柱)などのリッチなディテールを全部乗せ! さらに、可愛い「🏡 三角屋根の一軒家」も収録し、これ一つで説得力のあるリアルな街角がサクッと完成します。 ゲーム制作、VRChatのワールド作成、MMDの背景、イラストのパース取りなど、あらゆる用途であなたの作業をサポートする神ツールです! ✨ 【ここが神!3つの最強機能】 🎯 完全自動!スマート整列機能 「前の建物の隣に自動整列」をONにすれば、ボタンをポチポチ押すだけで、建物が絶対に重ならずにズラッと横に並びます! 📏 1cm単位の極細移動ボタン パネル上の「⬅️ -1cm」「➡️ +1cm」ボタンで、選択した建物を直感的にピタッと微調整。面倒なマウス移動でのイライラから解放されます! 🎨 マテリアル(色塗り枠)自動付与 生成された瞬間に「壁」「屋根」「窓枠」「ガラス」などのマテリアルがセット済み!色やテクスチャを1箇所変えるだけで、同じ素材の壁が一瞬で色変わりする超親切設計です。 🏢 【収録されている建物の形(全4種)】 A. L字型ビル B. セットバック型(★空中テラス・看板・エントランス全部乗せ!) C. 複合ビル(箱の組み合わせ) D. コンパクトな家(軒先付きの可愛い三角屋根!) +自由にサッシの数を決められる「カスタム窓」生成ツール付き! 📦 【内容物】 smart_city_builder.py (Blenderアドオン本体) readme.txt (導入方法・使い方ガイド) 💻 【動作環境】 Blender 5.1.0 以上(※最新のBMesh APIに対応)
📜 【利用規約(Terms of Use)】
本ツールおよび、本ツールを使用して生成した3Dモデルデータについては、以下の規約で自由にご利用いただけます。 ⭕ 許可されていること: 商用利用・営利目的での利用(ゲーム、動画、配信、VRChatワールド等の収益化OK) 生成したモデルの改変・テクスチャ変更 R-18・R-18Gコンテンツでの利用 クレジット表記(任意ですが、書いてもらえると泣いて喜びます!) ❌ 禁止されていること: 本アドオン(.pyファイル)自体の二次配布・再販売 本ツールで生成した未改変の3Dモデルデータ(.fbxや.obj等)を、そのまま素材として二次配布・販売する行為 自作発言
更新履歴
【v8.6】(最新・究極完成版!) 📁 自動フォルダ(コレクション)整理機能を追加 建物を生成時、自動で「Building_01」等の専用フォルダを作成しスッキリ収納する仕様に変更。 選択中のビルに対して窓を追加した際、自動で同じフォルダに格納されるように神連携! 🎯 X軸(横並び)展開への完全最適化 自動整列と移動ボタンの動作を、正面(Y軸)を向いたまま綺麗に横(X軸)へ展開していく直感的な仕様に統一。 【v8.2 - v8.3】(安定性向上・バグ修正) 🛡️ 編集モードからの実行エラーを完全防御(無敵化) 編集モードのまま生成ボタンを押しても、プログラムが自動でオブジェクトモードに切り替わり、安全に生成されるように修正。 🔧 最新Blender(5.1)対応への内部コード修正 一部環境で発生していたサッシ分割機能の古い仕様(fractエラー)を修正。 三角屋根の回転計算(mathutils)の精度を向上。 【v8.0 - v8.1】(UI・ディテール超強化) ✨ Bビル(セットバック型)を「全部乗せ」に大幅アップグレード Bビル生成時、自動で「空中テラス(パラペット)」「巨大看板(ビルボード)ベース」「1階エントランス(屋根と柱)」が追加されるようにリッチ化。 📏 1cm単位の極細移動ボタンを追加 パネル上に、選択オブジェクトをX軸方向に1cm/1m単位で正確に移動させるポチポチボタンを新設。 🤖 スマート自動整列機能を追加 前の建物の右隣に、指定した隙間(m)を空けて自動で重ならずに配置していくチェックボックスを追加。





