不死身のリリエッタと最悪の人々
- ダウンロード商品¥ 0




ようこそ。最悪の人生を彩る最高の楽園へ―― 遊園地経営を営むエンターテイメント企業、 「クリスタルキングダム」が新しく作り上げた 新鋭の地下遊園地「アメジストス・メイズン」 あなたはそのクローズドβテスト、 つまり試遊体験会に「運良く」当選いたしました! チケットとなる最新式のカードリーダーを握りしめ、 みんなで素敵な楽園へ! 日々の忙しなさや、あらゆる人生の苦しみを忘れ、 案内役のロボット「リリエッタ」と共に、 どうか素晴らしい一日をお過ごしください。 「エグい」「エモい」を目標に制作されたC96頒布シナリオです。
概要
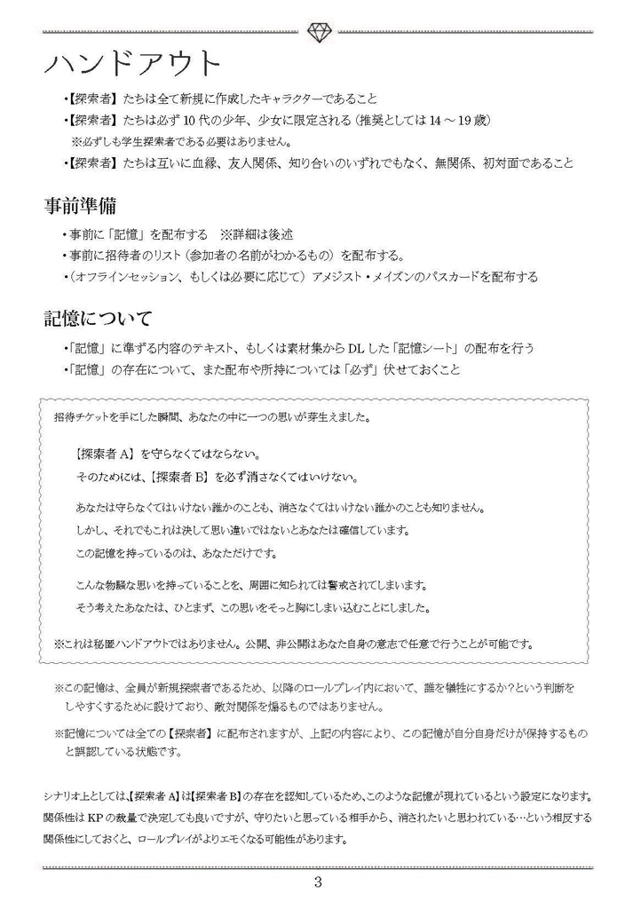
・C96頒布/CoC/Closed ・プレイ時間:8~18H ※ハンドアウトがあり、新規探索者限定となります。 ※高確率で探索者がロストする可能性があります。
本作は、「 株式会社アークライト 」及び「株式会社KADOKAWA」が権利を有する『クトゥルフ神話TRPG』の二次創作物です。 Call of Cthulhu is copyright ©1981, 2015, 2019 by Chaosium Inc. ;all rights reserved. Arranged by Arclight Inc. Call of Cthulhu is a registered trademark of Chaosium Inc. PUBLISHED BY KADOKAWA CORPORATION 「クトゥルフ神話TRPG」



