1〜2人用シノビガミシナリオ集「ソロペア2」【SPLL:E223213】
- PDF版ダウンロード商品¥ 1,000
- 書籍+PDF版支払いから発送までの日数:4日以内あんしんBOOTHパックで配送予定物販商品(自宅から発送)¥ 1,100












◯クレジット 本作は、「河嶋陶一朗」「冒険支援株式会社」及び「株式会社新紀元社」が権利を有する『忍術バトルRPG シノビガミ』の二次創作物です。 (C)河嶋陶一朗/冒険企画局
「ソロペア2」
1~2人用のシナリオのみを掲載したシノビガミシナリオ集です。 宇宙・ホテル・ラーメン屋・お寺など珍しいシチュエーションで、シノビたちが暗躍します! シナリオを回しやすくするための描写例を多数掲載しています。セッションの補助として、ぜひご活用ください! 全110ページ。
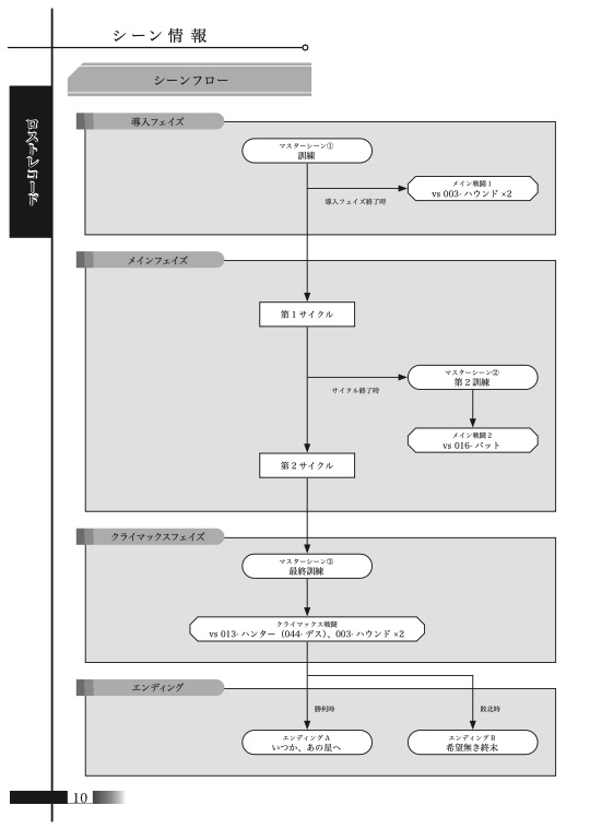
「ロストレコード」
GM難易度:★☆☆☆☆、PL難易度:★☆☆☆☆ 【斜歯忍軍×ペア×宇宙漂流】 時は2×××年。 人類は、異星人の侵略から逃れるため宇宙に脱出した。 アンドロイドと新人類のコンビとなって、異星人から宇宙要塞を防衛せよ。 いつか、またあの青い星に帰還するために――。
「猟犬Ⅱ 渦巻く悪意と■■■■■■■」
GM難易度:★★★★☆、PL難易度:★★★★☆ 【バヨネット&魔王流×秘密部隊×異能バトル】 猟犬シリーズ第2作。 都内の"ホテル水月"で立てこもり事件が発生。 犯人はネット配信を通じて罪人たちに自らの【罪】を告白するよう要求した。 犯人の狙い、そして、罪人たちの犯した罪とは何か。 渦巻く悪意が、日本中を熱狂させ、娯楽に飢えた人々を虜にしていく。 友情と正義の狭間で、若きエージェントは、1つの重大な決断を迫られる――――。 15年前の未解決事件と立てこもり事件。時を超えて交錯する2つの事件に、正義のエージェントたちが挑む。 ※1話完結型のため、前作を未プレイでも遊べます。 【猟犬シリーズについて】 2000年前に地球に飛来した7体の”渡来人・魔女”。 魔女たちが人間に与えた”祝福”と呼ばれる異能を巡り、シノビたちが火花を散らします。 ”正義の魔女”の祝福を受けた秘密部隊のエージェントとして、国益を害する悪人たちを始末していく勧善懲悪型シナリオ。高難易度。
「ハグレのグルメ シノビvsラーメンロボ~頑固オヤジ店主が作る伝説のラーメンに隠された真実とは!?~」
GM難易度:★★☆☆☆、PL難易度:★☆☆☆☆ 【夜顔&公安隠密局×グルメ×人情物】 ハグレ御用達の人気ラーメン店"ラーメン帝釈天"。 頑固オヤジ店主が作るラーメンは絶品だが、ある日、真正面に味がそっくりなラーメン店がオープンする。 しかも店長がロボットで――? 封印された伝説のラーメンに隠された真実とは?
「拳拳服膺(けんけんふくよう)」
GM難易度:★★★★☆、PL難易度:★★★★☆ 【蓮華王拳×ソロ(上忍)×同門対決】 出島化が進行する寺院を舞台に、蓮華王拳のPC1が、2年前に同門5名を殺害した兄弟子に仇討ちを挑む。 天才拳士だった兄弟子に一体何が起きたのか。 この地獄から生還できるのは、ただ一人だけ。 禁断の同門対決が幕を開けた。











