AIパートナー CocoroAI【無料】
- Ver5系ダウンロード商品¥ 0
- 旧版ダウンロード商品¥ 0
- 寄付ダウンロード商品¥ 100





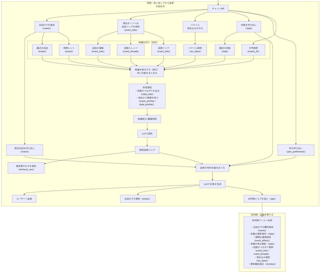
・マウス回避機能搭載 ・VRM0.xの読み込みに対応 ・待機モーション215種 ・自動デスクトップキャプチャによる能動的なコミュニケーション ・Webブラウザアクセス ・音声認識(AmiVoiceまたはブラウザ内蔵機能) ・音声発話(VOICEVOX / Style-Bert-VITS2 / AvisCloud) ・Web APIによる通知要求 / メタ要求 ・リマインダー ・長期記憶(Ver3のみOFFに出来ます)
なにかあったらまずは問い合わせしてね!
要望はショップDMや以下フォームなどでお気軽にどうぞ! 脆弱性やバグ報告もお願いします! https://forms.gle/SaiPqcgzfcZFNC9L6
使い方
キャラクターを右クリックして「Chat/Setting」ボタンをクリックしてください システムトレイアイコンの右クリックからも開けます 基本的に説明はありません!感覚でお願いします! しゃある様が解説記事を書いてくださいました!(Ver3系) https://zenn.dev/sharl/articles/2d3adb1288f4ac
利用規約
・本アプリを使用して発生したいかなる損害についても当方は一切の責任を負いません。 ・CocoroShell のリバースエンジニアリングを禁じます。
その他
キャラクター表示機能以外はOSSです https://github.com/hirona98/CocoroConsole https://github.com/hirona98/CocoroGhost
更新履歴
[2026-3-16: Ver. 5.2.1 Beta] ・アニメーションつなぎ合わせ改善 ・VRM1.0対応 [2026-3-16: Ver. 5.2.0 Beta] ・アニメーション追加(合計215モーション) ・記憶参照処理改善(リンク判定のmax_tokens調整) ・Ollamaで画像に対応できていなかったため修正 ・CocoroGhost単独動作対応(https://github.com/hirona98/CocoroGhost) [2026-2-14: Ver. 5.1.0 Beta] ・Web検索機能対応(対応LLMプロバイダのみ) [2025-12-13: Ver. 5.0.0 Beta] ・オリジナル記憶システムに刷新(感情保持機能の追加)




