ライノシティの亡霊 設定資料集
- ダウンロード商品¥ 2,500









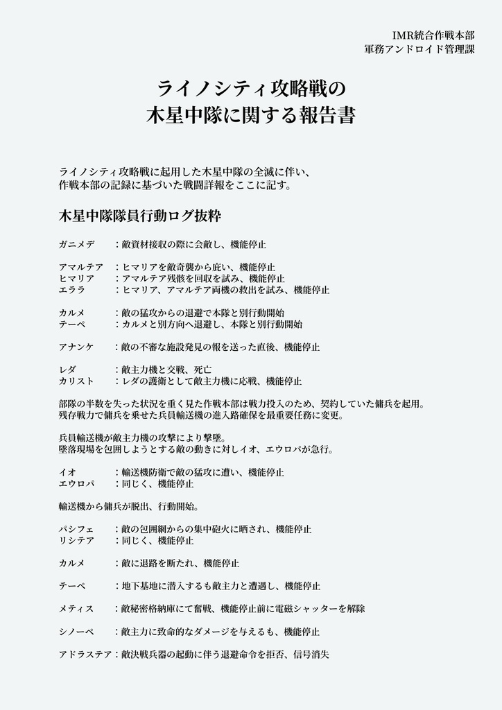
VRChatにて好評配信中の人気ゲーム ライノシティの亡霊 ⁄ The Phantom of RhinoCity の設定資料集が登場! 本編に関する資料から、前作との関連や制作の裏話まで、たっぷりと詰め込みました。
同梱品一覧
1.ライノシティの亡霊設定資料集....上巻 2.オリジナルサウンドトラック三曲+α 3.高画質版エンディングムービー4本 4.高画質版CMムービー5本 5.ちょっとしたオマケ......
下巻の発行について
こちらの資料は、上巻となっております。 3月に間に合わせるために諸々削ってお出ししようとしておりましたが、削った部分がもったいなさ過ぎるということで、削った部分を下巻という体裁で丸々入れ込むことに致しました。 来月4月中旬~下旬に、本品のアップデートという形で頒布させていただく予定です。 つまり下巻はプライス0円でお楽しみいただけいただけます。 本品を楽しみつつ、アップデートまで今しばらくお待ちください。
もっと見る









