【LP・チラシ制作者向け】コピーライティング完全プロンプトシステム|構成から一文まで一式
- ダウンロード商品¥ 2,480










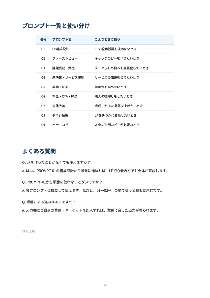
LPのコピー、どこから書けばいいかわかりますか? ━━━━━━━━━━━━━━━━━━━━ こんな悩みありませんか? ━━━━━━━━━━━━━━━━━━━━ ・LPを作りたいが何から書けばいいかわからない ・AIで書いてみたが、なんか弱くて使えない ・外注費が高くて毎回頼めない ━━━━━━━━━━━━━━━━━━━━ このツールでできること ━━━━━━━━━━━━━━━━━━━━ ✔ ファーストビューから料金・CTAまで、LP全7構成を順番に埋められます ✔ 「弱いアウトプット」を改善する専用プロンプトで品質を上げられます ✔ 完成したLP文章をチラシ・バナーコピーに1プロンプトで圧縮できます ✔ 日本語・日本のビジネス慣習に特化した設計で自然な文章が出ます ━━━━━━━━━━━━━━━━━━━━ こんな方におすすめ ━━━━━━━━━━━━━━━━━━━━ LPや販促物のコピーを自作したい個人事業主・スタートアップの方。外注費を削減したい方にも最適です。 ━━━━━━━━━━━━━━━━━━━━ 収録内容 ━━━━━━━━━━━━━━━━━━━━ ・prompt_system.txt(プロンプト全9種) ・使い方ガイド.pdf ・サンプル出力集.pdf ・README.txt ━━━━━━━━━━━━━━━━━━━━ 使い方 ━━━━━━━━━━━━━━━━━━━━ 1. ChatGPT または Claude を開く 2. PROMPT-01から順番に使ってLPを構成する 3. PROMPT-07で全体を改善 → 完成 ━━━━━━━━━━━━━━━━━━━━ 注意事項 ━━━━━━━━━━━━━━━━━━━━ ・デジタルコンテンツのため、購入後の返品・返金はご対応しておりません。 ・個人利用・商用利用どちらでもお使いいただけます。 ・無断転載・再配布・再販売はご遠慮ください。 SAKU LAB









