クトゥルフ神話TRPGシナリオ『エンジェルメイク』SPLL:E196413
- COCシナリオ/エンジェルメイクDigital0 JPY
- エンジェルメイク/KP向け試し読みDigital0 JPY









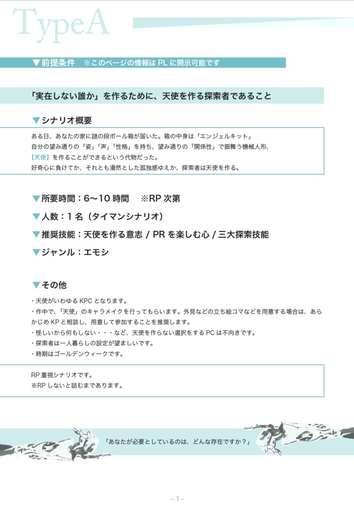
天使はあなたを守ります。 天使はあなたを救います。 天使はあなたを許します。 天使はあなたを愛します。 それは、鉄と硝子でできた夢。 はじめましてと、ひさしぶりと、 さようならを抱きしめる。 羽のない、天使の夢。 ====================== 〜あらすじ〜 ある日、探索者の元に差出人不明の荷物が届く。 それは、自分好みの「外見」「声」「性格」の人形を、手軽に作ることができるという代物だった。 単純な興味ゆえか、それとも、忘れられない誰かがいたのか。 あなたはパンドラの箱の蓋を開ける。 「はじめまして」と笑う、この世の誰より愛しい顔は、鉄と硝子でできていた。 これは冷たくて奇妙な、一人と一体の共同生活。 ============= 〜 シナリオ概要 〜 形式:クトゥルフ神話TRPG 六版 所要時間:6~10時間 ※ボイセの場合 人数:タイマン 形式:半シティ/基本家にいます ロスト率:低 推奨技能:天使を作る意思 略称:エンメイ 〜 注意事項 〜 この作品は「TypeA」「TypeB」の2つのパターンが存在します。 どちらで遊ぶかよく吟味してから参加してください。 PCについて : 新規、継続は不問です。 「実在しない誰か」を作るか「実在している/していた誰か」を作るかで、 シナリオの内容が大幅に変わります。ロストした相方を作ることも可能です。 シナリオタイプ次第で、この上なく人を選ぶシナリオになります。 胸糞エンド、人間関係の悪化、取り返しのつかない重大な後遺症の可能性があります。 回したいと思ってくださる方は、是非一度試し読みをお読みください。 ※試し読みにはシナリオの背景や全容が載っています、PLされる方は読まないようにしてください。 2025/08/30_追記 私の制作環境がMACであるために、zipデータ内の立ち絵データが、Windows環境でデータ崩れを起こしているとのご連絡がありました。 上記のように、データの確認ができないという方は、以下のdriveに立ち絵を格納しておりますので、こちらからダウンロードをお試しください。 ■立ち絵データ格納先 https://drive.google.com/drive/folders/1x2QpQNoFNpVXjo3l3jcrP57uD_2t8r64?usp=drive_link ※致命的なシナリオネタバレが含まれます。通過を考えている方はリンク先には行かないようにしてください。
シナリオタイプについて
このシナリオは「TypeA」「TypeB」の二つのパターンが存在します。 【天使】に「モデルが存在するかどうか」でシナリオ内容が変わります。 <Type_A:モデルが存在しない> 「思い通りの恋人」や「理想の家族/友人」など「実在しない誰か」を作る場合は「Type_A」 <Type_ B:モデルが存在する> ロストした相方や、生き別れた兄弟など「実在した/している誰か」を作る場合は「Type_B」 分類表を作ったので、どちらに該当するかをご判断ください。分類の適応に新規・継続は問いません。 「Type_A」に該当するケース ・理想の容姿や性格を持つ、夢のような彼女を作る。 ・二次元のキャラクターの容姿をモデルにした彼氏を作る。 ・家族のいない探索者が、もしも自分に妹がいたらと想像して妹を作る。 ・ぼっち探索者が、こんな友達が欲しいな、と理想の友人を作る。 「Type_B」に該当するケース ・ずいぶん昔死んでしまった、恋人や友人を作る。 ・探索者の推している三次元のアイドルを作る。 ・過去にシナリオなどで出会った忘れられない人を作る。 ※「完璧に元の人間と同じにはしない、参考にする程度」というような場合でも、実在のモデルがいる時点で「Type_B」に該当します。 「このようにタイプ分けされている理由は、 モデルが存在するかどうかで、 シナリオ内容が大きく変わるためです」 TypeBはロスト救済の要素がありますが、ロスト救済を目的として作品ではありません。 ご自身がどちらを回られるか、検討の上遊んでください。
詳細情報
◇同梱素材 ・シナリオPDF ∟ はじめに:エンジェルメイク_KP向け情報_配布版 ∟ エンジェルメイク_TypeA_配布版 ∟ エンジェルメイク_Type B_配布版 ・トレーラー4枚 ・NPCイラスト5枚 ◇イラストレーター◇ KUSUKE様 NIVE様 ◇連絡先「ずんだこ」 Twitter @MB222223 ※ 本作は、「 株式会社アークライト 」及び「株式会社KADOKAWA」が権利を有する『クトゥルフ神話TRPG』の二次創作物です。 Call of Cthulhu is copyright ©1981, 2015, 2019 by Chaosium Inc. ;all rights reserved. Arranged by Arclight Inc. Call of Cthulhu is a registered trademark of Chaosium Inc. PUBLISHED BY KADOKAWA CORPORATION 「クトゥルフ神話TRPG」








