220【ブレンダーアドオン】Advanced Boolean Toolkit - KSYN(ブール操作効率化アドオン)
- Digital500 JPY








概要 Advanced Boolean Toolkitは、Blenderでのブール演算を劇的に効率化する包括的なツールセットです。複雑なブール操作を直感的なワンクリック操作で実行でき、プロフェッショナルなモデリングワークフローを実現します。
主な機能
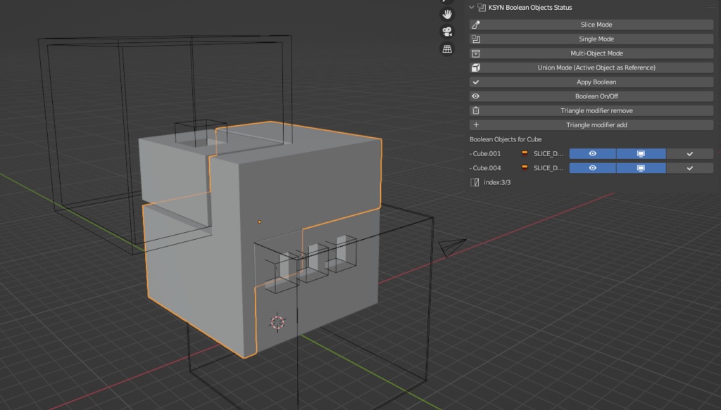
🔄 多彩なブール演算モード Slice Mode(スライスモード): オブジェクトを美しくカット Single Mode(シングルモード): 単体オブジェクトへのブール適用 Multi-Object Mode(マルチオブジェクトモード): 複数オブジェクトの一括処理 Union Mode(結合モード): アクティブオブジェクトを基準とした結合操作 ⚡ ワンクリック操作 Difference(差分): オブジェクトの差し引き Union(結合): オブジェクトの統合 Intersect(交差): 重複部分の抽出 Advanced Slice: ギャップ付きスライス機能 🎯 高度なスライス機能 基本スライス: オブジェクトの分割 交差スライス: 切断面の保持 ギャップスライス: 分割時に間隙を自動生成 カスタマイズ可能なギャップサイズと位置調整 🔧 モディファイア管理 Triangulate Modifier: 自動三角化モディファイアの追加・削除 モディファイア順序の最適化: ブール処理後の自動配置 ワンクリック適用: 全モディファイアの一括適用 👁️ ビジュアル管理 表示状態の切り替え: オブジェクトの表示/非表示 ワイヤーフレーム表示: ブール用オブジェクトの視覚化 レンダリング設定: レンダー時の表示制御 コレクション自動整理: BOOLコレクションへの自動移動 📊UI 専用パネル: 3D Viewport > UI Sidebar > KSYNタブ カスタムアイコン: 各操作を視覚的に識別 リアルタイム状態表示: モディファイアの現在状態を一目で確認 多言語対応: 日本語・英語インターフェース 操作パネルの詳細 Boolean Objects Status Panel 現在選択されているオブジェクトのブール状態を詳細表示: ターゲットオブジェクト名: ブール対象の表示 操作タイプ: 実行中のブール演算の種類 表示切り替え: 👁️ オブジェクトの表示/非表示 モディファイア制御: 🔄 ビューポート表示の切り替え 適用ボタン: ✅ モディファイアの即座適用 操作ボタン詳細 🎯 Slice Mode: 高度なスライス機能(ギャップ対応) ⚡ Single Mode: 単体オブジェクト用ブール 👥 Multi-Object Mode: 複数選択オブジェクトの一括処理 🔗 Union Mode: アクティブオブジェクト基準の結合 ✅ Apply Boolean: 全ブールモディファイアの一括適用 👁️ Boolean On/Off: ワイヤーフレーム表示切り替え 高度な機能 インテリジェントなワークフロー 自動親子関係設定: 関連オブジェクトの階層化 コレクション管理: BOOLコレクションの自動作成・整理 モディファイア順序最適化: 処理効率を考慮した自動配置 カスタマイズ可能な設定 ギャップ調整: X/Y/Z軸個別のスケール設定 位置オフセット: 分割オブジェクトの位置微調整 複製設定: リンク複製/独立複製の選択 動作要件 Blender: 3.0.0以降 インストール方法 Blenderの「編集」→「プリファレンス」→「アドオン」を開く 「インストール」ボタンをクリック ダウンロードしたzipファイルを選択 「Advanced Boolean Toolkit」にチェックを入れて有効化 UI アクセス 3D Viewport右側のサイドバー「KSYN」タブから全機能にアクセス可能 制作者情報 Author: KSYN Version: 1.0 Category: Object
アップデート履歴
2026-02-07 ブレンダー5.0に対応(advanced_boolean_toolkit-1.0.0.zip) [2025-08-01: v1.0] ファーストリリース







