✨『看護計画 自動生成GPTs』✨
- Digital6,500 JPY






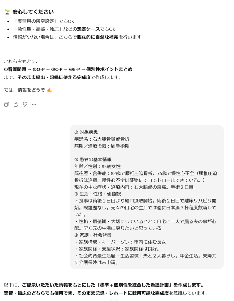
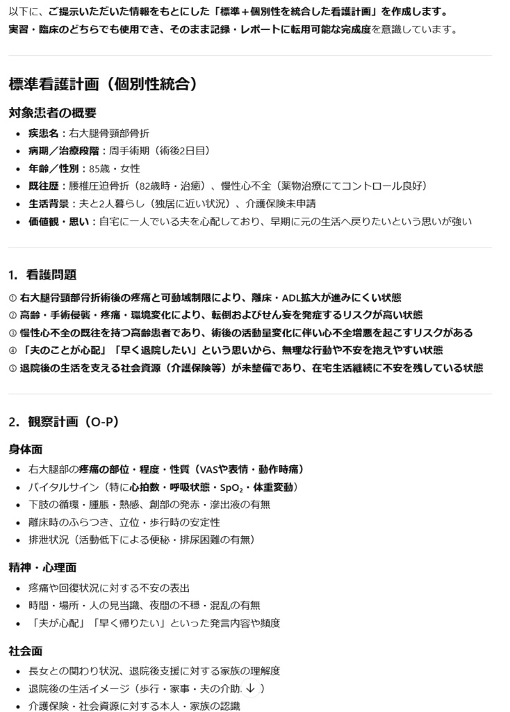
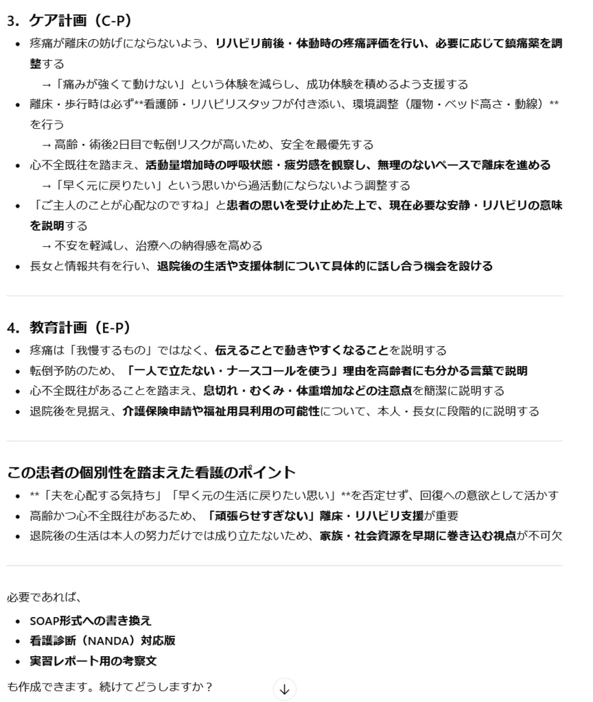
※こちらのGPTsはBrainやBooth等でも販売し、10部売れるごとに値上げを行う予定です。 最終販売価格は15,000円を予定しています。 以前より密かに作っていました、 『看護計画自動生成GPTs』を公開しました! このGPTsではこんなことが出来ます! ざっくり言うと、こんな感じ。 ★疾患や状態から、看護計画を自動生成します。 ★患者さんの背景から、その患者さんの個別性にあった看護計画を生成します。 看護学生さんたちの、大きな味方になる事間違いなし!と思っています。 実際の操作画面は【画像2】以降をご覧ください。 「看護計画を生成する!」ボタンを押すと、ChatGPTが【画像3】のような質問をしてきます。 回答は分かる範囲で大丈夫です。 【画像4】のように、疾患や患者の基本情報を入力します。 【画像5】は実際に生成された看護計画です。 抽出した患者情報から、個別性のある看護問題、看護計画を O-P、C-P、E-Pに分けて自動生成しています。 このGPTsは、【画像6】にように 生成した看護計画より、「更にユーザーが求める可能性のある展開を想定した提案」をしてきます。 使いこなす事で、実習生活のなかなか心強い相棒になるのではないでしょうか。 ご購入後にワードファイル内にあるリンクを踏んで頂けたらそのままお使い頂けます。





