




築古賃貸でも、ここまで快適になる。 ビル設備管理歴27年の著者が、賃貸アパートで3年かけて実践した DIY断熱リフォームの全記録をまとめた一冊です。 ・窓・玄関・床・ルーバー窓など、熱が逃げる“弱点”の見つけ方 ・簡易内窓、銀マット、ジョイントマットなど、賃貸でもできる改善策 ・エアコン室外機の効率改善(夏:ミスト/冬:排気制御) ・サーキュレーターによる気流制御 ・スポット暖房の使い方 ・改善前後の温湿度・空気質の変化 ・年間エネルギー消費 23%削減(冬は26%) ・気象条件補正後も 20〜22%改善 ・投資回収年数は 約5年 すべて原状回復に配慮したDIYで実施。 専門知識を生活に落とし込んだ、再現性の高い省エネ実録です。
目次
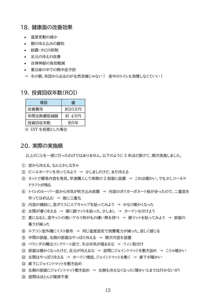
1. はじめに 2. 住宅の基本条件 3. 住宅の熱的弱点 4. 改善の内容 5. 窓断熱の詳細 6. 床断熱(フローリング)の詳細 7. 床断熱(和室)の詳細 8. 玄関断熱の詳細 9. トイレのルーバー窓の改善 10. エアコン室外機の効率改善 11. 気流制御(サーキュレーター) 12. スポット暖房はしっかりと 13. 暖房の実際の効果 14. エネルギー消費の改善 15. 気象条件補正後の純粋な断熱効果 16. 空気質の大幅な改善 17. エネルギー消費原単位 18. 健康面の改善効果 19. 投資回収年数(ROI) 20. 実際の実施順 21. 私が考える優先順位 22. 断熱改善の総合評価 23. まとめ 24. 付録: DIYで使った材料一覧




