【DX3rd】Seed in the Cage
- Digital100 JPY
 







【お知らせ🎉】 シナリオ公開から3周年を記念して、500円→【100円】に値下げしました。今後も楽しく遊んでいただければ幸いです! ―――――――― ダブルクロス The 3rd Edition 『Seed in the Cage』 (略称:SiC) ▼収容内容 ・本文PDF(80,000字/75ページ) ・本文Word ・NPC画像 ・トレーラー画像 ・エラッタ(テキストファイル) ▼プレイヤーパート試し読み https://www.pixiv.net/novel/show.php?id=15993126 ▼SiCの継続PCで大運動会をしよう!がコンセプトの番外編シナリオ https://krt-goods.booth.pm/items/3265779 ―――――――― 本作は、「矢野俊策」「有限会社ファーイースト・アミューズメント・リサーチ」及び「株式会社KADOKAWA」が権利を有する『ダブルクロス The 3rd Edition』の二次創作物です。(C)矢野俊策/F.E.A.R.
▼シナリオデータ
・プレイヤー人数:3人 ・プレイ時間:8時間~10時間(ボイスセッション/RPにより変動) ・消費経験点:130+24=154点 ・使用するルルブ/サプリ:基本ルルブ①②、上級、エフェクトアーカイブ、パブリックエネミー(PC①のみ必須) ※GMのみバッドシティ・レネゲイドウォー推奨(エネミーのエフェクトにて使用)
▼トレーラー
かくして運命は廻り出す。 双星は欠け、手綱を引かれ 摘まれた種は転移して 籠の中の鳥は、聖なる果実を齧るのだ。 未だ摘まれぬ子供たちよ。革命の子供たちよ。 隠された真実を、どうか暴かないで。 ダブルクロス the 3rd Edition 『Seed in the Cage』 さあ行こう"裏切者" (チルドレン)。 これは僕たちがはじまるための物語。
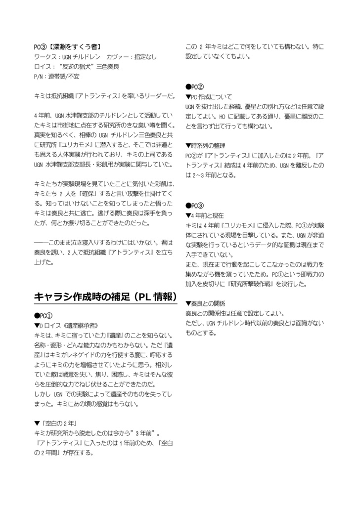
▼あらすじ
UGNの実験体にされた過去を持つ、元Dロイス2個持ちの元FHチルドレンのPC①。 裏切者を精査・処分する部隊に配属されるが離反した元UGNチルドレンのPC②。 所属支部で行っている非人道的な実験を知り、相棒と共に『抵抗組織』を立ち上げる元UGNチルドレンのPC③。 このシナリオはそれぞれの背景と想いを抱える”チルドレン”達が『抵抗組織』として集い、大人や運命への理不尽と向き合い戦う、「子供と大人の狭間に生きる子供たち」の物語です。 個性豊かなNPC達と紡ぐ一夜限りの冒険譚。その時キミは、キミたちは、何を決断するのか————。
▼特徴/おすすめ
▼特徴 ・PC①が元・Dロイス2個持ちで、固定ロイスが1枠欠けている特殊設定 ・PC全員にスポットの当たるシナリオ展開 ・”裏切り”をテーマの一つに展開される信念と思惑 ・緩急のあるストーリーライン ・戦闘回数が多め ▼こんな人におすすめ! 「”大人に立ち向かう少年少女”が好き!」 「”大人になりきれない子供””子供と大人のあいだ”の概念が好き!」 「UGNやFHなど”組織の外側”から、別視点でダブルクロスを楽しみたい!」 「NPCと深い関係を築きたい!」
■更新履歴
2021.2.26/シナリオデータ「使用するルルブ・サプリ」の欄を加筆修正しました。 2021.3.30/「GM向け情報」の大幅アップデート、エネミーデータの調整を行いました。 2021.4.18/ぷらいべったーにてエラッタ第2弾、Q&Aページを公開しました。 2021.6.26/エラッタの反映、「GM向けのQ&A」の追加、「一部NPCの取り扱い」について追記しました。※本文へのエラッタの反映に伴いぷらいべったーにて公開していたエラッタ第2弾は公開終了しました。 2021.8.19/ぷらいべったーにてエラッタ第3弾を公開しました。 2021.2.25/公開1周年を記念してNPC差分データを追加しました! 『Seed in the Cage』エラッタ第3弾 https://privatter.net/p/7814416






