SQL高速化 in PostgreSQL
- Digital2,500 JPY























(SQLが)遅いじゃないか、ミッターマイヤー・・・ 【技術書典2】 === 販売を再開しました。=== === なお期限は未定であり、予告なく終了する可能性があります。===
概要
SQLを高速化するテクニックを紹介します。 PostgreSQL 9.x が対象です。MySQLユーザにはあまり役に立たないでしょうが、読み物としては面白いと思います。 PDF、B5サイズ、本文140ページ、表紙その他含めて148ページなので、薄い本ではないです。値段も高めですが、仕事で使っているSQLがこの本のおかげでひとつでも速くなれば、コストパフォーマンスは非常に高いはず(某O社コンサルが月二百万円以上することを考えれば、ね)。 なお終了日は未定ですが、期間限定発売です。欲しい方は今のうちにどうぞ。
読んだ人の感想
“SQL高速化 in PostgreSQL めっちゃ面白い!これは Posgre 以外の DB にも適用してもいいのかな?” https://twitter.com/Santea3173/status/852652457855295488 “SQL高速化 in PostgreSQL、れはイイ! 知らなかった構文あったし、explain重要。 ” https://twitter.com/amay077/status/851035607954366464 “これは明日から使える技満載ですねー。すべてのSQLをexplainして周りたい。” https://twitter.com/amay077/status/851040540237774849
目次
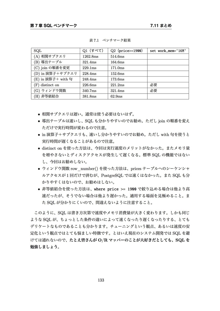
・第1章 テーブル結合の削減 ・第2章 SQLチューニング ・第3章 インデックス ・第4章 プログラムよりSQL ・第5章 テーブル設計 ・第6章 パーティショニング ・第7章 SQLベンチマーク
対象読者
・SQL初級者〜中級者(まったくの初心者には向きません) ・ポスグレ利用者 ・Mastodonを速くしたいだけの人
レベル別お勧めの読み方
・初心者・・・他の初心者向け本を読みましょう。 ・初級者・・・分かるところだけをつまみ食いしましょう。 ・中級者・・・本書の内容を実際に実行し、全部理解しましょう。 ・上級者・・・基本的に読む必要はないですが、SQLアンチパターン「ファントムファイル」に違和感を感じるなら第5.7章が参考になるでしょう。
!!注意!!
本書の内容は「SQLの高速化」です。サーバのパラメータチューニングや、シャーディングのような分散化は対象外なのでご注意ください。






















