『アトラクト・スフィア』電子版 SPLL:E191801
- 本文Digital1,000 JPY
- セッション素材Digital0 JPY






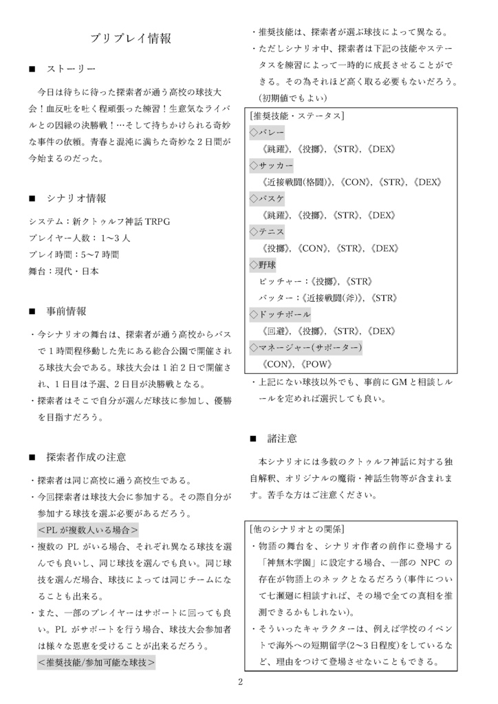
今日は待ちに待った球技大会! 血反吐を吐く程頑張った練習!! 生意気なライバルとの因縁の決勝戦!! …そして奇妙な事件の依頼 青春と混沌に満ちた2日間が始まる ■シナリオ情報 システム:新クトゥルフ神話TRPG プレイヤー人数:1~3人 プレイ時間:5~7時間 舞台:現代・日本 ※コミックマーケット106で頒布したシナリオ本「アトラクト・スフィア」のダウンロード版、セッション素材です。 ■権利表示 本作は、「株式会社アークライト」及び「株式会社KADOKAWA」が権利を有する『クトゥルフ神話TRPG』シリーズの二次創作物です。 Call of Cthulhu is copyright ©1981, 2015, 2019 by Chaosium Inc. ;all rights reserved. Arranged by Arclight Inc. Call of Cthulhu is a registered trademark of Chaosium Inc. PUBLISHED BY KADOKAWA CORPORATION 「クトゥルフ神話TRPG」「新クトゥルフ神話TRPG」
查看更多





