MZ700SSRJ45V MZ-700シリーズ用RJ45変換/セガサターンmDIN10P変換【キット】
Physical (worldwide shipping)
- Ships within 4 daysPhysical (direct)1,000 JPY
Physical (ship to Japan)
- Ships within 4 daysPhysical (direct)1,000 JPY







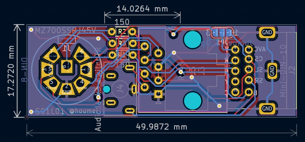
MZ700SSRJ45VはMZ-700シリーズのDIN8ピンRGB出力をセガサターンminiDIN10ピンとRJ45に変換する変換アダプタです。セガサターン用のRGB2ケーブルやHDMI変換アダプタが利用できます。RJ45コネクタはRJ45VGAMや市販のアダプタを使うことで15kHz対応のVGAディスプレイに接続できます。 ・RJ45VGAM VGAオス端子とRJ45を相互変換 http://blog.livedoor.jp/hardyboy/archives/10689700.html はんだ付けが必要なキットです。 組み立て方など詳細は以下の記事をご参照ください: MZ700SSRJ45V MZ-700シリーズ用RJ45/セガサターンアダプタ http://blog.livedoor.jp/hardyboy/archives/10925445.html 追記:当時物のmini-DIN10Pプラグがささらないことがあります。以下をご参照ください。 mini DIN 10ピンコネクタ MDC-10-19のピンアサイン(と、非互換性について) - まごころせいじつ堂 http://blog.livedoor.jp/hardyboy/archives/10853297.html
- 1 left in stock200 JPY
查看更多







