【3Dモデル】文庫本 ボーンによる開閉可能
- Digital100 JPY




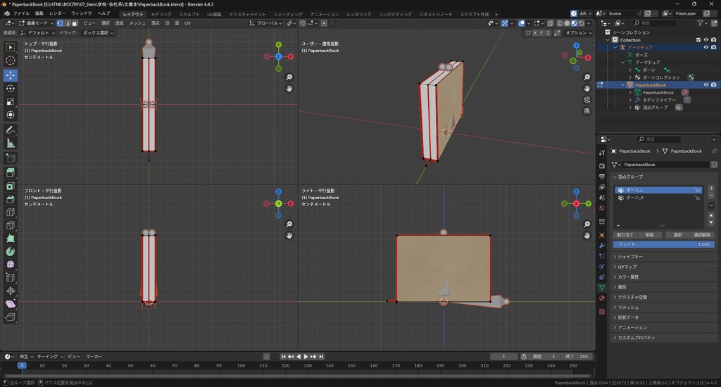
【概要】 文庫本 ボーンによる開閉可能 ・1番目の画像は Unity6 を使用して撮影したものです。 ・2番目の画像は Unity6 で Shader:Universal Render Pipeline/Lit を使用時にスクリーンショットしたものです。 ・3番目の画像は Unity6 で Shader:Toon を使用時にスクリーンショットしたものです。 ・4番目の画像は Blender4.4 を使用時にスクリーンショットした4分割画面です。 ※ Unity6(URP)にToonをインストールしていない場合全体がピンクに表示される場合があります。 シェーダーをUniversal Render Pipeline/Lit等に変更するか、Toonをインストールしてください。 Toonインストール方法…パッケージマネージャーのGit URLからインストールからcom.unity.toonshaderを入力してインストール。 参考URL → https://docs.unity3d.com/ja/Packages/com.unity.toonshader@0.8/manual/index.html 従来のプロジェクト(Built-in Render Pipeline)をご利用の場合はシェーダーをStandard等に変更するか、UnityChanToonShaderをインストールしてください。 ユニティちゃんトゥーンシェーダー2.0 → https://unity-chan.com/download/releaseNote.php?id=UTS2_0 ※ Light Colorは白で撮影しています。 【ポリゴン数】 ・文庫本…△62 【ファイル】 PaperbackBook.blend(blenderファイル) PaperbackBook.fbx(FBXファイル) TEX_PaperbackBook.png(テクスチャ) PaperbackBook_BRP.unitypackage (Unityパッケージ)※Built-in Render Pipeline 従来のプロジェクト PaperbackBook_URP.unitypackage (Unityパッケージ)※Universal Render Pipeline ※UnityパッケージはUnityを起動してファイルをダブルクリックまたはUnityにドロップすることでもすぐに使用できます。 ※Unityフォルダ・ファイル構成一覧 01.Chara : キャラクター 02.Enemy : 敵 03.Animal : 動物 04.Plants : 植物 05.Interior : インテリア 06.Exterior : エクステリア 07.Item : 道具 08.Food_And_Drink : 飲食物 09.Building : 建物 10.Accessory : アクセサリー 11.Other : その他 【利用規約】 ゲームや動画など自由に使用してください。 ・商用利用可 ・改変可 ・R-18可 ・再配布禁止 ・クレジットの表記は自由 ・著作権は作者である月日 光が帰属します。 ・規約内容と同梱モデルは予告なく変更となる場合があります。規約内容については最新のものを適用することとします。 ・本データ本データを使用したことによって発生したトラブルや損失に対して制作者は一切の責任を負いません。 【お問い合わせ】 tsukihi.hikaru@gmail.com 【使用ソフトバージョン】 Unity6 Blender4.4 【変更・修正】



