ニキシー管テストキット(2021アドカレ紹介)
- ニキシーキットShips within 7 daysOut of StockPhysical (direct)6,000 JPY
- DCDCコンバータShips within 7 daysOut of StockPhysical (direct)2,200 JPY
- ニキシーキットPCBのみ(3枚)Ships within 7 daysOut of StockPhysical (direct)700 JPY




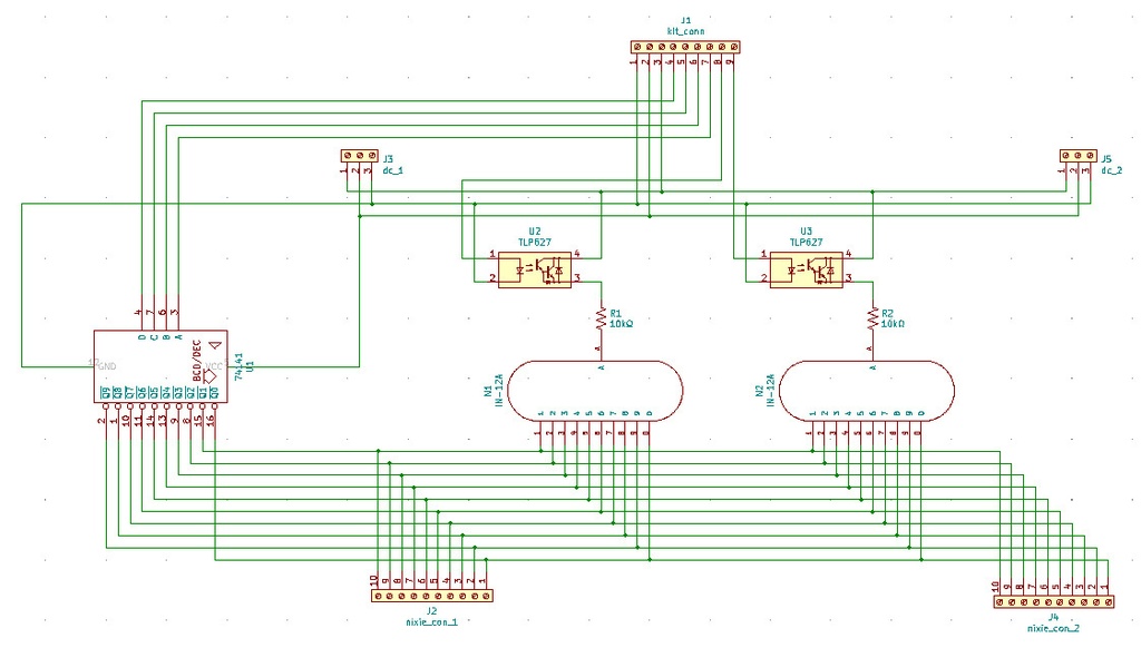
2021年自作キーボードアドベントカレンダーで公開した「ニキシー管付きキーボードを作ろう!」で使用したニキシーキットで使用するパーツのセットです。 アドベントカレンダー記事 https://note.com/4py1/n/n35e715191704 ■ニキシーキット ニキシー管(IN-12A) × 2個 ドライバIC(K155ID1 互換IC) × 1個 キットPCB × 3枚 フォトカプラ(TLP627) × 4個 抵抗(10KΩ) × 5個 ICソケット(16ピン) × 1個 丸ピンソケット(8ピン) × 1個 ■DCDCコンバータ ニキシー管用電源モジュール NixeDCDC(5V→170V) × 1個 https://shop.kohacraft.com/c-item-detail?ic=KC054 ※安定して表示できるDCDCコンバータに変更しました ※高電圧が流れるので触ると感電します。ご注意ください。 ※このキットを使用した事故等の保証は出来ません。 ※注文後、注文をキャンセルする事は可能ですが「BOOTH販売手数料+振込手数料」を引いた金額の返金となります。
查看更多



