事例Ⅲの思考プロセス
- Digital800 JPY








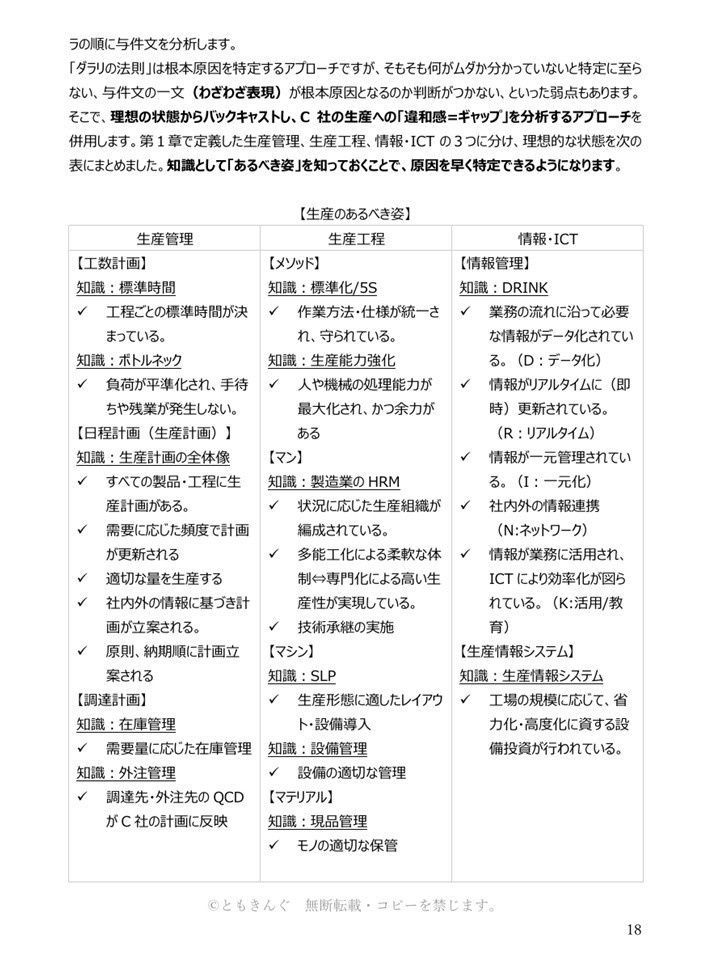
元受験生が送る中小企業診断士試験2次試験の解説書! 事例Ⅲ(生産・技術)に絞った解説書で、苦手を感じる方にぜひ読んでいただきたい一冊です。(約80ページ) 著者が受験生時代に感じた、「痒い所に手が届く」解説をモットーに、豊富な図表と過去問の引用で知識を丁寧に解説します。 年度から知識を検索できる索引を巻末につけています。過去問演習の振り返りに活用ください。 第1部 事例Ⅲの全体像 事例Ⅲで使うフレームワークの解説 第2部 事例Ⅲの思考プロセス 令和5年度を例に、設問解釈、与件文の整理、解答作成について解説。 第3部 事例Ⅲの知識運用 生産管理、生産工程、情報の3つのカテゴリーに分け、事例Ⅲで使用する 1次試験知識を2次試験用に編集。豊富な過去問事例で解説します。







