【PySCF】Pythonで始める量子化学計算
- Digital2,500 JPY













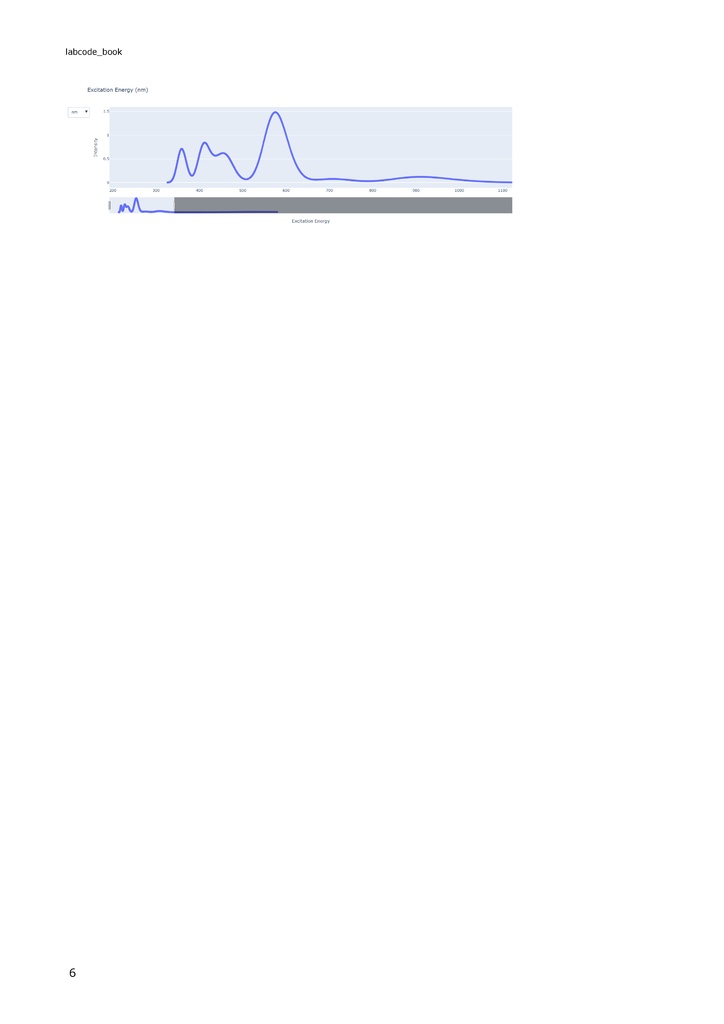
📰 概要 本書は、無料で利用できる量子化学計算ツール「PySCF」を用いた計算手法を学ぶための技術書です。PySCFは、高度な量子化学計算を手軽に実行できるオープンソースのソフトウェアであり、商用の有料ソフトを購入することなく、多様な化学シミュレーションを行うことが可能です。 量子化学計算は、分子構造の予測や化学反応の解析、吸光・発光特性の評価など、多岐にわたる応用があり、理論的な化学研究において欠かせないツールです。しかし、初心者にとって、これらの計算手法を使いこなすためには高いハードルがあります。そこで、本書はPySCFの使い方を、基礎から実践まで順を追って学べるよう構成しました。 本書では、分子の構造最適化、振動数解析、IRスペクトルやUVスペクトルの解析、および励起状態の計算(TD-DFT)を中心に、CASSCFやCASCIといった強相関系の計算まで幅広く解説します。初心者から中級者向けに、理論的背景を踏まえつつ、Pythonコードを用いた具体的な実践方法を紹介しています。すぐに試せるよう、Google Colabで動作するサンプルノートブックも用意しました。 この一冊で、量子化学計算の基礎から応用までを身につけ、実際の研究に活かせるスキルを習得しましょう。 👍 本書でできるようになること 主に以下の四つのことができるようになります。 ・Google colabで量子化学計算を実行できる ・自分の興味のある分子に関して量子化学計算で出来る ・構造最適化や振動数計算により分子の安定状態を得ることができる ・IRスペクトルやUVスペクトルなど物性に関しても解析できる 💰 販売価格 ¥2,500で販売しております 📰 アップデート情報 2024/10/22:技術書初版がリリースされました。 2025/01/28:10章「NMRスペクトルの可視化」・11章「GPUを使ったPySCF計算」が追加されました。サンプルコードが記載されたノートブックが更新され巻末に移動しました。 2025/05/02:章立て・目次の変更、「溶媒効果を考慮する PCM / SMD計算」・「CCSD と CCSD(T)計算」の章が追加されました。 本技術書は随時アップデートされていきます。 一度購入された方はアップデートされたとしても追加料金は発生しませんのでご安心ください。 👫 対象とする読者 ・化学分野で実験を主とする研究者 ・最近量子化学計算を勉強し始めた人 ・量子化学計算に興味はあるが有償ソフトウェアに手が出せない人 ・実験が忙しく、ソフトの詳細な使い方まで学ぶ時間が取れない人 ・大学院での業績を向上させたい学生












