USB PD Power Supply Adaptor (EPR対応版)
Physical (worldwide shipping)
- Ships within 5 daysShips by Anshin-BOOTH-PackPhysical (direct)1,500 JPY
Physical (ship to Japan)
- Ships within 5 daysShips by Anshin-BOOTH-PackPhysical (direct)1,500 JPY




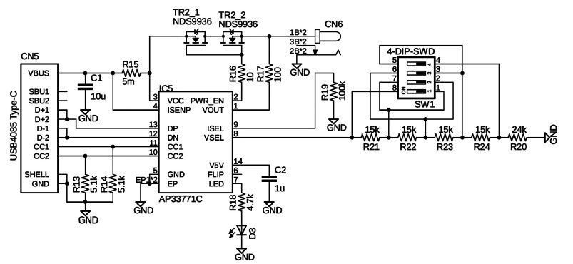
USB Power Delivery対応パワーソースに接続し、好きな電圧を取り出すためのアダプタです。 下記が特徴です。 ・USB PD対応パワーソースに接続し、パワーソースが対応した任意の電圧を取り出せます。 ・DIPスイッチで取り出し電圧を設定します。9V/12V/15V/20V/28V、の5種を設定できます。 ・最大28V・3Aまでの対応です (部品的には5A対応ですが、5Aでの環境が無いため動作試験していません)。 部品実装済み完成品です。 先着おまけとして、シャーシとして使えるアクリル板を同封しております。 こちらで動作確認はしていますが、全ての環境での動作は保証しかねます。また、同人ハードウェアである点をご了承ください。
查看更多




