除夜のクイズ 2025→2026
- 『除夜のクイズ 2025→2026』pdfDigital100 JPY
- 『除夜のクイズ 2025→2026』pdf&excelDigital150 JPY


※商品紹介と注意事項をよくお読みください。
商品紹介
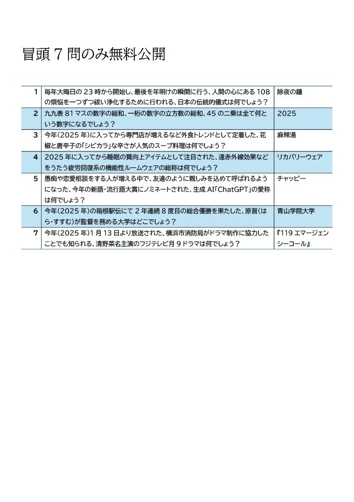
2025年に起きた出来事、流行語などを中心に108問を収録しました。クイズサークル内の年越しカウントダウン企画や、友人の間での年越しイベントなどにご活用ください。 もちろん普段のクイズ企画でも使えます。2025年に起こった出来事を振り返りたい時にどうぞ!
注意事項
年内の出来事を全て過去形で表しています。そのため、2025年12月28日19時00分現在の情報に基づいて出題していますが、問題文の一部には今後の出来事も過去形で記されています。問読みの際はお気を付けください。 なお、企画の都合で「時系列順」に出題しておりますので、同一・類似ジャンルの問題が連続する場合があります。
追記
2025年12月29日 問題の一部に不備が確認されましたので、訂正版を配布しました。 2026年1月8日 問題のフリガナに誤りが確認されましたので、訂正版を配布しました。

