アンプ用部品 プリアンプ基板 PRIAMP-W (ガーバーデータのみ)
- Digital200 JPY




・プリント基板データファイル「ガーバーデータ」です。 ・データは「プリアンプ基板」です。プリアンプ等の部品として利用することを想定しています。 ※基板はモノラルでありステレオ等で使う場合は複数枚必要です。なおモジュール基板部品(バッファ基板、カレントコンベア基板)が別途必要です。
頒布物の内容(デジタルデータ)
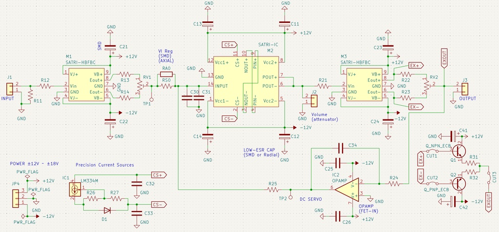
・ガーバーデータファイル ・補足資料(回路図、部品表などの参考情報)
基板形状
・「PRIAMP-W」 2層基板、寸法:100.0mm × 33.0mm
技術情報
下記ページに技術情報をまとめています。 https://ss1.xrea.com/sqhp.s324.xrea.com/sp10.html ( http://sqhp.s324.xrea.com/sp10.html )
備考
・ガーバーデータとはプリント基板の製造に使用されるファイルであり、プリント基板製造業者に本ファイルにて発注することでプリント基板を作ることができます。 ・発注先は JLCPCB を想定しています。FusionPCBは未確認です。 ・ガーバーデータ形式や補足資料の記載内容については、無償公開中の下記頒布物を参考にしてください。 https://sq317.booth.pm/items/6857545
免責事項
・本品は実験基板です。本頒布物の取り扱いは自己責任で行ってください。いかなる場合においても損傷・被害・不具合・不利益等について責任を負いかねます。 ・組立てマニュアル、利用法マニュアル等は用意しておりません。回路図・部品表から判断をお願いします。 ・本頒布物への技術的なお問合せは受け付けておりません。サポート等も行っておりません。ご自身で調査をお願いします。



