【無料】仕切りつき収納容器ジェネレータ(Blender ジオメトリノード)
- 無料Digital0 JPY
- ご寄付(無料版と同じものです)Digital200 JPY




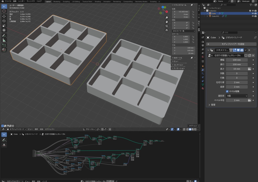
トレイやボックスなど仕切りつきの収納容器を簡単な寸法入力でオリジナル作成できるジオメトリノードを入れたBlenderファイルです。3Dプリンター出力用としてご利用ください。 動作させてる動画 https://x.com/Idiot_Idota/status/1813219381989810562/video/1 https://x.com/Idiot_Idota/status/1813226998350946313/video/1 以下の2タイプから作成するノードをファイル内に入れています。 【Aタイプ】容器の全体の大きさと区画の数から作成 【Bタイプ】区画の大きさと数から作成 細かな形状変更はモディファイヤーを適用してメッシュ編集してください。 ※原寸でSTLデータに出力できるよう、Blenderファイルの寸法単位はmm、倍率を0.001に設定しています。 Blender4.3にて作成
利用規約
特にありませんがノードを改良して配布をされる場合は可能な限りご連絡ください。ノードの使用方法など今後の参考にしたいと思います。



