【無料】パーツボックスジェネレータ(Blender ジオメトリノード)
- 無料Digital0 JPY
- ご寄付(無料版と同じものです)Digital200 JPY





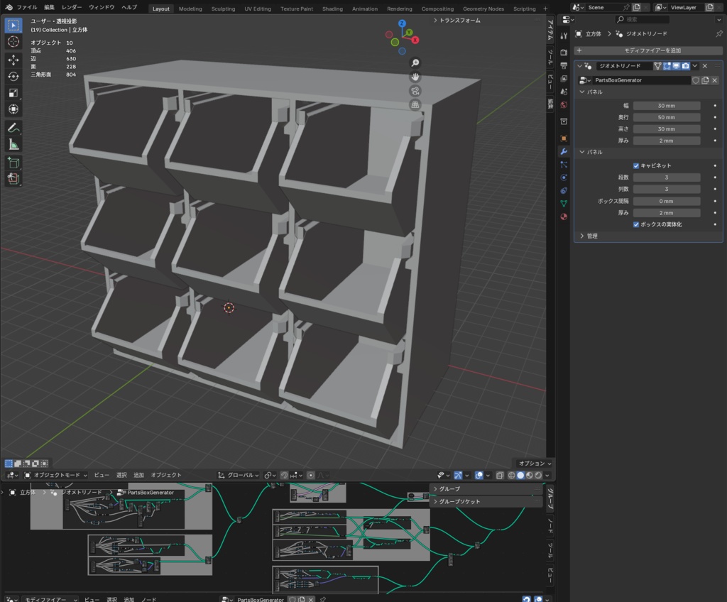
パーツボックスを簡単な寸法入力でオリジナル作成できるジオメトリノードを入れたBlenderファイルです。3Dプリンター出力用としてご利用ください。 机のちょっとした隙間にぴったりな小物入れが作れたりします。 ボックスに加えて収納キャビネットも出力できます。 ボックス単体でもスタッキングできる形状になっています。 動作させてる動画 https://x.com/Idiot_Idota/status/1933351722438848545 ボックスの寸法は内側の大きさを示します。 キャビネットの大きさはBlenderの3Dビューのアイテム寸法から確認できます。 細かな形状変更はモディファイヤーを適用してメッシュ編集してください。 ※原寸でSTLデータに出力できるよう、Blenderファイルの寸法単位はmm、倍率を0.001に設定しています。 Blender4.4にて作成
利用規約
特にありませんがノードを改良して配布をされる場合は可能な限りご連絡ください。ノードの使用方法など今後の参考にしたいと思います。
更新履歴
2025年6月13日:ノードのパネル名に変更いれました。機能は一緒です。




