推箱子_Sokoban_倉庫番
- Digital0 JPY









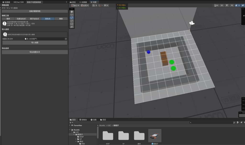
VRCHATマップ用に設計された、31レベルのシンプルなボックスプッシュゲームです。コンソールを持ち、トリガー(下部)を押すことでゲームコントロールを切り替えられます。付属の作成ツールを使用して、レベルを追加し続けることができます。レベルを作成したら、ファイルとしてエクスポートし、コンソールのスクリプトに挿入してください。コンソールを配置する際は、コンソール1を選択し、希望の位置に調整してください。オブジェクト2を移動したり変更したりしないでください。 すべてのアセットはこのツールを使用して自動生成されます。コードと画像は自由に変更したり、すべてをゼロから作成したりできます。ただし、転売は禁止されています。 まだテストする時間があまりないため、問題が発生した場合はストアにメッセージを残してお知らせください。 (メッセージが届かないようですが、このストアチャットは実際に機能しているのでしょうか?)
中文
一个简单的推箱子小游戏,包含31关,为VRCHAT地图使用 抓握游戏机,按扳机(座机)切换游戏控制 你可以通过自带的创建工具,继续增加关卡 制作关卡后点击导出为文件,将制作好的文件填入游戏机的脚本里即可 在放置游戏机时,可以选中游戏机本体1号调整到需要的位置,不要移动修改2号物体 素材均来自,自动生成式工具 你可以自由修改代码和图片或者重新制作一切 但是禁止二次售卖 我并没有太多时间测试它 所以如果存在问题,可以通过店铺留言告知我 (虽然好像从来没收到过消息,这个店铺聊天真的能用吗)
See More









