【初心者向け】ネットワーク薬理学を使ったin silico創薬 〜漢方、食材から医薬品候補を見つけてみよう~
- Digital1,500 JPY










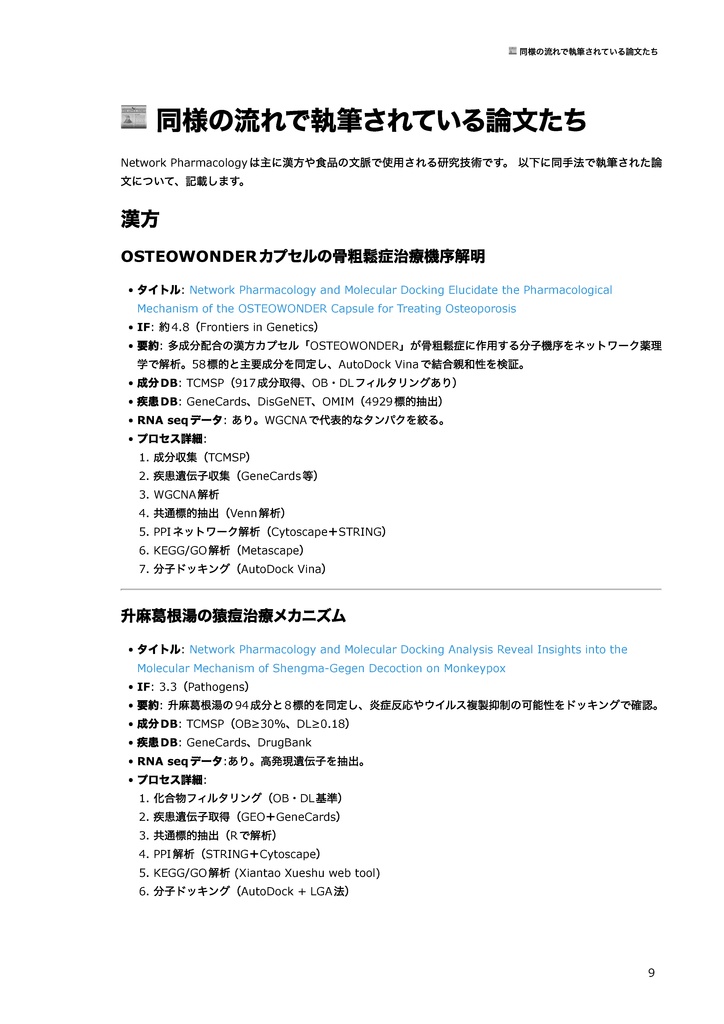
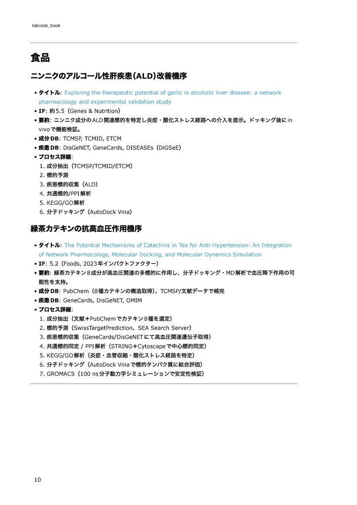
📰 概要 本書『ネットワーク薬理学を使った in silico 創薬入門 ~漢方・食材から医薬品候補を見つけてみよう~』は、最新のコンピュータ創薬技術「ネットワーク薬理学」を、豊富な実例とともにわかりやすく解説した技術書です。 ネットワーク薬理学とは、複数の成分が複数の標的に働きかける天然物や伝統薬の作用メカニズムを、ネットワーク構造として解析する手法です。特に、多成分・多ターゲット・多経路といった複雑な生体反応を扱うのに適しており、『基礎研究と応用研究をつなぐ“橋渡し”』として注目されています。登場する手法には、RNA-seq やエンリッチメント解析(オミクス解析でよく使われる手法)、そして分子ドッキングや分子動力学シミュレーション(in silico 創薬の代表的な技術)が含まれます。 本書では、漢方薬「黄岑(Scutellaria baicalensis)」を題材に、ネットワーク薬理学の実践的な解析手順を、実際の論文データをもとに段階的に学べる構成としています。 オミクス解析または in silico 創薬のいずれかに親しみのある方は、もう一方の分野も自然に学べるように構成されており、両方に馴染みがない方でもスムーズに理解できるよう、ツールの使い方やコードの書き方まで丁寧に解説しています。 各章では、読者が自分の手で実際に解析を再現できるように、ツールの操作手順や実行コードをステップごとに紹介。初心者でも取り組みやすく、基礎から応用まで段階的にスキルアップできる構成になっています。 この一冊で、ネットワーク薬理学の基本と応用力を身につけ、漢方や食品から医薬品候補を見つけ出す in silico 創薬の世界を、あなたの手で体験してみましょう! 👫 対象とする読者 本書は以下のような読者を対象としています。 ・大学院生・ポスドクなどの若手研究者で、ネットワーク薬理学手法をこれから習得し、自らの研究に役立てたい方。 ・大学や研究機関に所属する薬学・バイオ・生命科学分野の研究者で、新しい創薬手法を取り入れたい方。 ・製薬会社・バイオベンチャー企業で勤務する研究者・技術者で、実務として薬剤スクリーニングや作用機序解析にネットワーク薬理学を活用したい方。 ・ネットワーク薬理学を初めて学ぶ方で、これらの手法を具体的な事例をもとに実践的に習得したい方。 ✨ 読者が本書を通じて得られるもの ・ネットワーク薬理学の基礎知識と実践スキル ・実際に解析を進める際の具体的な手順と注意点 ・商用および研究目的で利用可能なソフトウェアやデータベースの使い方 ・解析結果を効果的に評価・可視化・論文化するためのノウハウ 本書を読むことで、読者はネットワーク薬理学を軸とした現代的な創薬研究手法をマスターし、実践的な研究・開発力を高めることができます。 💰 販売価格 期間限定で ¥3000→¥1500 (約50% OFF!!)で販売しております! 本技術書は随時アップデートされていきます。 一度購入された方はアップデートされたとしても追加料金は発生しませんのでご安心ください。 📰 アップデート情報 2025/8/17: リリースしました!









