BC4LinearImport / BC4自動リニア変換ツール
- Digital0 JPY






BC4LinearImportはBC4でインポートする際、sRGBテクスチャを自動でリニアテクスチャに変換するEditor拡張です サムネイルの三枚目がBC4LinearImportを使わずにBC4でインポートしたテクスチャ サムネイルの四枚目がBC4LinearImportを使ってBC4でインポートしたテクスチャ サムネイルの五枚目が本来のテクスチャの赤チャンネル サムネの画像 https://www.pakutaso.com/20230458103post-46411.html
基本の使い方
リポジトリをVCCまたは、ALCOMに追加してプロジェクトにBC4LinearImportをインポートする Unity Editor上でBC4でテクスチャをインポートする おわり
インポート前のテクスチャ変換方法
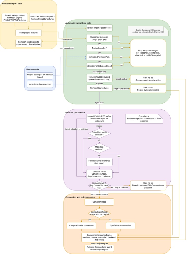
ツールのBC4 Linear ImportからReimport Eligible Texturesで条件の合うテクスチャを再インポートします もしくは、プロジェクト設定にあるBC4 Linear ImportでReimport Eligible PNG/JPG/JPEG Texturesから再インポートします
除外方法
プロジェクト設定にあるBC4 Linear ImportでExcluded assets and foldersにあるDrop project assets or folders hereにテクスチャやフォルダをドラッグアンドドロップします
ありそうな質問
https://github.com/PenguinDOOM/BC4LinearImport/blob/master/docs/question.ja.md
バグ報告等
https://github.com/PenguinDOOM/BC4LinearImport/issues
利用規約
GPL-3.0の下で配布されます https://github.com/PenguinDOOM/BC4LinearImport/blob/master/LICENSE
更新履歴
2026/03/21 Ver. 1.0.1 - 各ソースファイルにライセンスを追加 2026/03/21 Ver. 1.0.0 - 初回リリース






