【3Dモデル】本棚 高さ・奥行きカスタム可
- Digital100 JPY




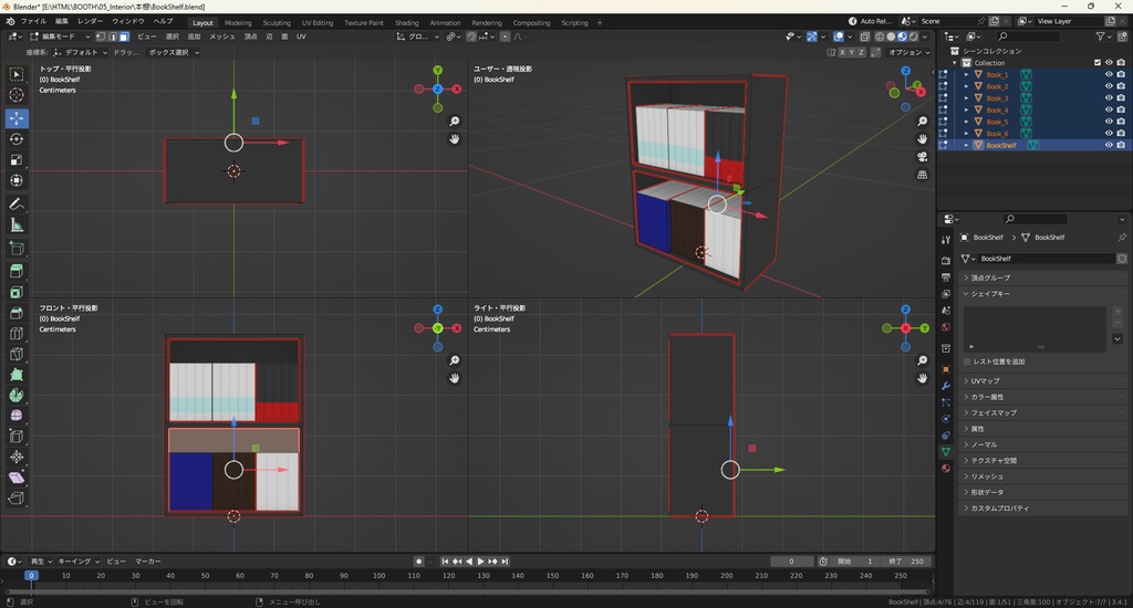
【概要】 【3Dモデル】本棚 高さ・奥行きカスタム可 ・1番目の画像はUnityを使用して撮影したものです。 ・2番目の画像はUnityでShader:Standardを使用時にスクリーンショットしたものです。 ・3番目の画像はUnityでShader:UnityChanToonShader2を使用時にスクリーンショットしたものです。 ・4番目の画像はBlenderを使用時にスクリーンショットした4分割画面です。 ※ Unity6(URP)にToonをインストールしていない場合全体がピンクに表示される場合があります。 シェーダーをUniversal Render Pipeline/Lit等に変更するか、Toonをインストールしてください。 Toonインストール方法…パッケージマネージャーのGit URLからインストールからcom.unity.toonshaderを入力してインストール。 参考URL → https://docs.unity3d.com/ja/Packages/com.unity.toonshader@0.8/manual/index.html 従来のプロジェクト(Built-in Render Pipeline)をご利用の場合はシェーダーをStandard等に変更するか、UnityChanToonShaderをインストールしてください。 ユニティちゃんトゥーンシェーダー2.0 → https://unity-chan.com/download/releaseNote.php?id=UTS2_0 ※ Light Colorは白で撮影しています。 ※ テクスチャは手抜きなので見た目悪いですが 本のテクスチャを作り込めばよくなると思います。 需要があるかわかりませんがせっかくなので公開します。 本は大きく分けて6つのカテゴリに分かれています。 それらは自由に高さと奥行きをシェイプキーで変えられます。 そしてテクスチャを変えることにより組み合わせを無限にすることが出来ます。 【ポリゴン数】 ・本棚…△100 【ファイル】 BookShelf.blend(blenderファイル) BookShelf.fbx(FBXファイル) TEX_BookShelf.png(テクスチャ) TEX_Book_C3_Blue.png(テクスチャ) TEX_Book_C3_White.png(テクスチャ) TEX_Book_C4_White.png(テクスチャ) TEX_Book_C5_Black.png(テクスチャ) TEX_Book_C5_Brown.png(テクスチャ) TEX_Book_C5_LightBlue.png(テクスチャ) TEX_Book_C5_White.png(テクスチャ) TEX_Book_C3.psd(PSDファイル) TEX_Book_C4.psd(PSDファイル) TEX_Book_C5.psd(PSDファイル) BookShelf_BRP.unitypackage (Unityパッケージ)※Built-in Render Pipeline 従来のプロジェクト BookShelf_URP.unitypackage (Unityパッケージ)※Universal Render Pipeline ※UnityパッケージはUnityを起動してファイルをダブルクリックまたはUnityにドロップすることでもすぐに使用できます。 ※Unityフォルダ・ファイル構成一覧 01.Chara : キャラクター 02.Enemy : 敵 03.Animal : 動物 04.Plants : 植物 05.Interior : インテリア 06.Exterior : エクステリア 07.Item : 道具 08.Food_And_Drink : 飲食物 09.Building : 建物 10.Accessory : アクセサリー 11.Other : その他 【利用規約】 ゲームや動画など自由に使用してください。 ・商用利用可 ・改変可 ・R-18可 ・再配布禁止 ・クレジットの表記は自由 ・著作権は作者である月日 光が帰属します。 ・規約内容と同梱モデルは予告なく変更となる場合があります。規約内容については最新のものを適用することとします。 ・本データ本データを使用したことによって発生したトラブルや損失に対して制作者は一切の責任を負いません。 【お問い合わせ】 tsukihi.hikaru@gmail.com 【変更・修正】 2024/05/05 v1.02 … UnityPackage フォルダ・ファイル構成変更 2025/11/23 v1.03 … URPのUnityパッケージを追加



