「USBコントローラ→ATARI変換機」変換モード追加アタッチメント用基板
- Ships within 28 daysOut of StockShips by Anshin-BOOTH-PackPhysical (direct)450 JPY






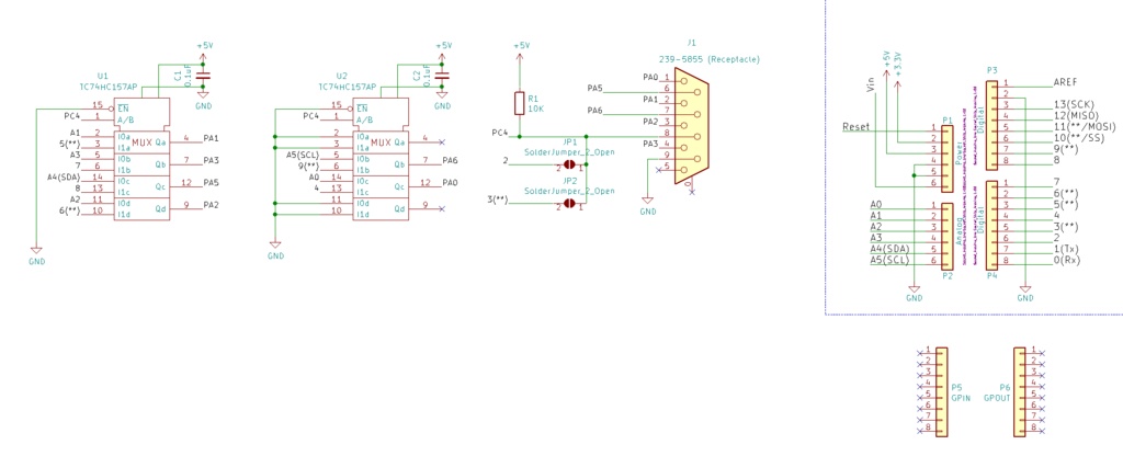
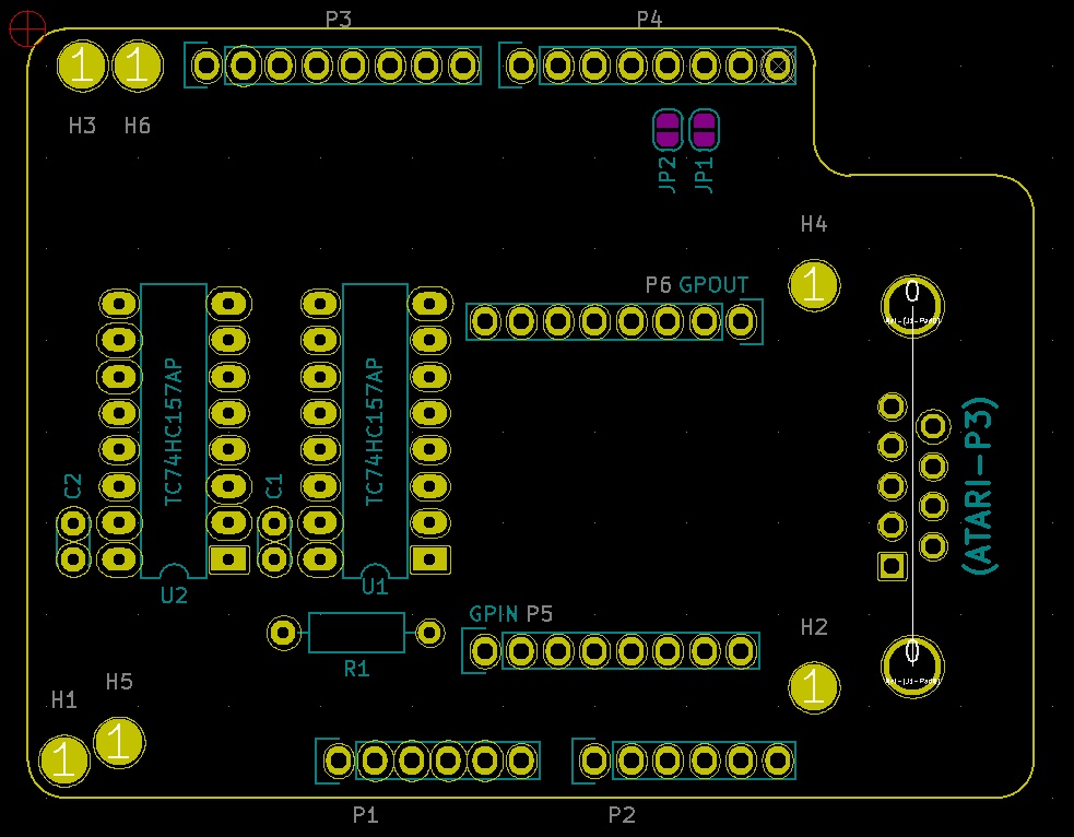
HUYE氏が中心になって開発しているUSBコントローラ変換機へ変換モードを追加するアタッチメントを作成するための基板です。 ・HUYE氏の「USBコントローラ→ATARI変換機」純正基板 ・拙作「USB joypad to X680x0」基板 のいずれかと組み合わせて使います。 詳細はHUYE氏のwebサイトをご確認ください。 http://park7.wakwak.com/~huye/usb_ctrl_cnv.html 使用するためにはプログラムバージョン 4.20 以降が必要です。 本件はHUYE氏が開発しているものです。基板の作図のみ私の担当とさせていただいております。 製作には各自で部品を揃えていただく必要があります。 基板のみの頒布です。(画像1枚目) 基板サイズ: 長さ69.9mm×幅53.4mm×厚さ1.6mm
!注意! 必ずお読みください
■ この基板単体での使用は想定していない この基板を利用するには、 ・HUYE氏の「USBコントローラ→ATARI変換機」 ・拙作「USB joypad to X680x0」 いずれかの構成品一式が必要です。 ■ R4 type2用プログラムは対象外 HUYE氏の「USBコントローラ→ATARI変換機」のプログラムには ・Arduino UNO R3用 ・上記をArduino UNO R4に対応させたもの(R4 type1) ・Arduino UNO R4とPICの組み合わせで動作するもの(R4 type2) の3種類がありますが、この内R4 type2はサポート外です。 ■ 説明書は付属しない 弊BOOTHの他の頒布物と同様、このページに掲載された以上の情報を含む書類(説明書など)は用意されていません。
追加される機能
HUYE氏の解説ページの変換モード一覧に記載の "JAMMA_" で始まる各モードを追加します。 使用する場合は、ATARI-P1(PORT1)のケーブルを外し、ATARI-P3へつなぎかえてください。 また、ATARI-P3を使う場合はATARI-P2(PORT2)のケーブルを外しておいてください。ゲームが誤動作する事があります。 後述する安全上の理由で、ケーブルをつなぎかえる際には電源を切る必要があります。
使い方
■ 接続するその前に《重要な注意事項》 ケーブルの着脱はX680x0を含む全ての機器の電源を切った状態で行ってください。 この頒布品以外での話ですが、通電中にケーブルを着脱したため、X680x0が故障したという事例を聞いております。 昨今のPCが便利になりすぎて皆忘れているかもしれませんが、X680x0には通電中に着脱されることを意図した構造のコネクタは存在しません。 ■ 基板の連結順 本基板はUSB Host Shieldの上に連結します。 つまり、上から順に ・「USBコントローラ→ATARI変換機」または「USB joypad to X680x0」の基板 ・このアタッチメント基板 ・USB Host Shield 2.0 ・Arduino UNO のように連結します。 なお、どの変換モードを使用する/使用しないに関係なく、アタッチメント基板は接続したままで構いません。 前述した通り、変換モード名が "JAMMA_" で始まっているモードの場合は、ATARI-P1のケーブルをATARI-P3につなぎかえる必要があります。
部品一覧
部品一覧については下記サイトを確認してください。 https://kani7.github.io/doc/usb_ctrl_cnv_addon/index.html#parts_list
故障かな? と思ったら
■ 動作が不安定になる 連結コネクタ部で接触不良を起こす事例が報告されています。 ・Arduinoが部分的にしか動作しない ・UHS2から向こう側が認識されない など、特定の現象に限りません。 他の基板を含めた作者の経験では、 ・Arduinoに上カバーを付けている場合 ・基板間のスペーサーを取り付けていない場合 ・基板間のスペーサーの長さが不適切な場合 に誤動作の頻度が上がるように思います。 ■ 特定のボタン/レバー方向だけ操作を受け付けない、または入力され続ける 上記の接触不良を確認しても現象が変わらない場合、 ・U1やU2回りの半田付け不良 ・U1やU2自体の故障 が疑われます。





